IPB

Здравствуйте, гость ( Вход | Регистрация )

> Sunrise IDE для MSX
SuperMax
сообщение 18.1.2015, 10:58
Сообщение #1


Администратор
*****

Группа: Root Admin
Сообщений: 6 365
Регистрация: 7.1.2006
Из: Красноярск
Пользователь №: 1



SUNRISE IDE это контроллер IDE HDD для компьютеров серии MSX

Сайт разработчика http://mirrors.pdp-11.ru/_msx/www.msx.ch/ (зеркало)
http://www.msx.ch/sunformsx/ (оригинал)





--------------------
Живы будем - Не помрем !
Пользователь в офлайнеКарточка пользователяОтправить личное сообщение
Вернуться в начало страницы
+Ответить с цитированием данного сообщения
 
Ответить в эту темуОткрыть новую тему
Ответов(1 - 2)
SuperMax
сообщение 23.2.2015, 18:27
Сообщение #2


Администратор
*****

Группа: Root Admin
Сообщений: 6 365
Регистрация: 7.1.2006
Из: Красноярск
Пользователь №: 1



Схема контроллера ©Pasha Zakharov 2:5001/3
Прикрепленное изображение

Прошивки
Nextor 2.0.4
Прикрепленный файл  Nextor_2.0.4.SunriseIDE.bin ( 128 килобайт ) Кол-во скачиваний: 2184

Sunrise 2.50
Прикрепленный файл  SUNRISE_IDE_v2.50.bin ( 64 килобайт ) Кол-во скачиваний: 2275




--------------------
Живы будем - Не помрем !
Пользователь в офлайнеКарточка пользователяОтправить личное сообщение
Вернуться в начало страницы
+Ответить с цитированием данного сообщения
SuperMax
сообщение 23.2.2015, 18:44
Сообщение #3


Администратор
*****

Группа: Root Admin
Сообщений: 6 365
Регистрация: 7.1.2006
Из: Красноярск
Пользователь №: 1



Реализация этой схемы от dk_spb:

внешний вид
Прикрепленное изображение

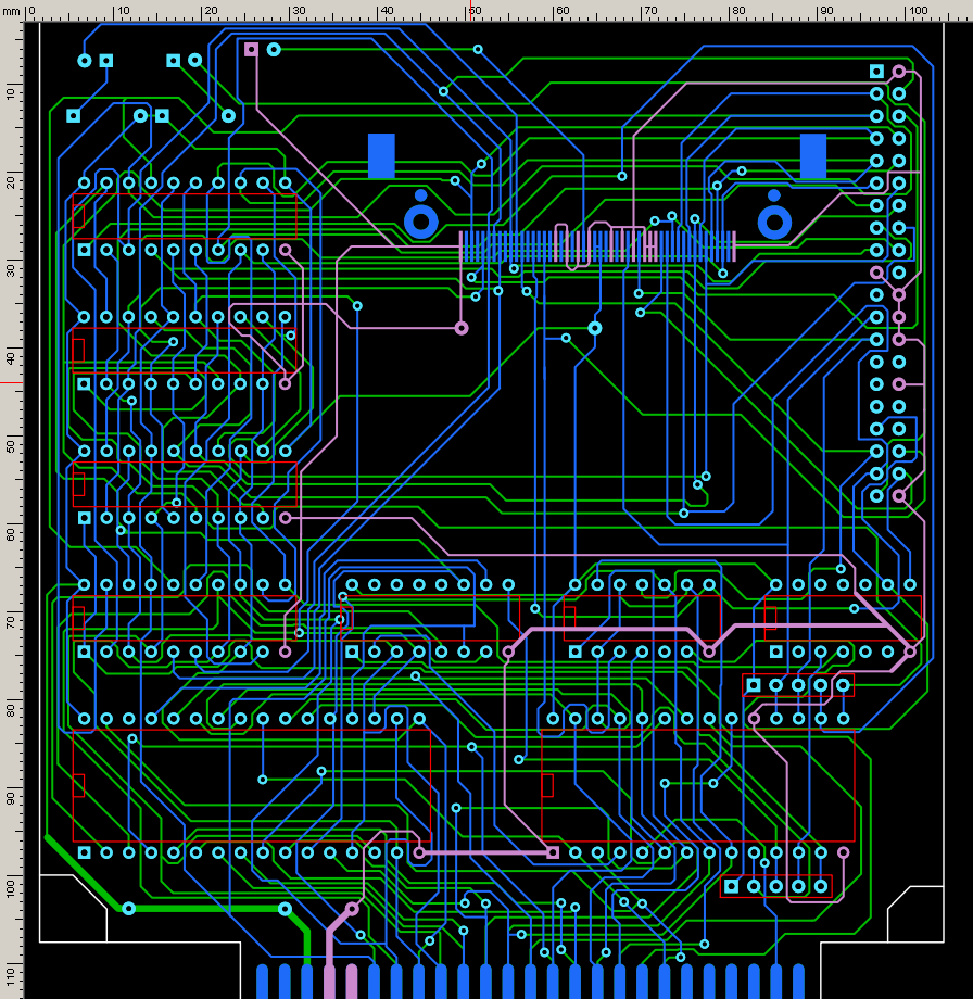
разводка на столько "кривая" что нуждается в перерезании дорожек
Прикрепленное изображение

дефекты этой разводки:
1. шины питания - смотрите сами (тонкая линия - 0.25mm)
земля
Прикрепленное изображение
+5В
Прикрепленное изображение

разработчику самое место в журнале лабиринты для детей рисовать wink.gif

мой экземпляр вообще отказался работать до тех пор, пока я не кинул провода питания на РТ2 (у нее достаточно большое энергопотребление и из-за кривой разводки питания ей просто не хватило мощности для работы)

2. висящие входы микросхем (за подобное разработчиков просто увольняют)
на этих платах "висят" входы у TM9(2шт) и ТЛ2 (4шт)

3. блокировочные конденсаторы по питанию - см разводка. тоже коментарии не нужны.

Что делать если у Вас такой контроллер?
1. запаять шины питания
2. запаять блокировочные конденсаторы
пример
Прикрепленное изображениеПрикрепленное изображение

3. посадить на землю свободные входы вышеуказанных микросхем
это надо сделать даже если он у Вас работает ибо возможно повреждение данных при записи/чтении с флеш-карты.

А самое правильное решение еще проще - контроллеры SUNRISE IDE от MAXIOL производство которых, согласовано с авторами Sunrize IDE.



--------------------
Живы будем - Не помрем !
Пользователь в офлайнеКарточка пользователяОтправить личное сообщение
Вернуться в начало страницы
+Ответить с цитированием данного сообщения

Ответить в эту темуОткрыть новую тему
2 чел. читают эту тему (гостей: 2, скрытых пользователей: 0)
Пользователей: 0

 



Текстовая версия Сейчас: 14.2.2026, 2:32