IPB

Здравствуйте, гость ( Вход | Регистрация )

> Терминал Электроника 15ИЭ-00-013, Фрязинский дисплей
SuperMax
сообщение 2.1.2016, 19:45
Сообщение #1


Администратор
*****

Группа: Root Admin
Сообщений: 6 377
Регистрация: 7.1.2006
Из: Красноярск
Пользователь №: 1



Электроника 15ИЭ-00-013 "Фрязинский дисплей" - алфавитно-цифровой дисплей (терминал) с последовательными интерфейсами (токовая петля и стык С2).

Первые модели ДВК представляли собой одноплатный вычислитель, подключенный к этому терминалу.

Разработан в 1980году на заводе имени 50-летия СССР во Фрязино, производился по 1992год в нескольких модификациях.

В одном из режимов работы (набор команд №2) частично совместим с DEC VT52 (отсутствует режим Hold Screen, нет набора специальных символов и поддержки принтера.)


Интересные факты
  • Первая версия Тетриса написана на Электронике-60 с таким дисплеем.
  • Символ @ на экране дисплея похож на собаку, что, возможно, послужило его обиходным названием.
  • В дисплее используется ЭЛТ 31ЛМ7И отличительной особенностью которой является двойная фокусировка: электромагнитная и электростатическая фокусировка
в большинстве ЭЛТ фокусировка только электростатическая, однако для повышения разрешающей способности могут применять и дополнительную электромагнитную. "плоские" трубки и "тринитроны" как правило содержат катушки электромагнитной динамической фокусировки.


Производители

согласно каталога логотипов в моей коллекции обнаружены

Дисплеи производства:
IPB Image ЗЭЛТА Россия, Запрудня
IPB Image Алиот Россия, Нововоронеж


Терминалы производства:
IPB Image Воронежский завод радиодеталей
Воронежский НИИ полупроводникового машиностроения с опытным заводом


Клавиатуры производства
IPB ImageМикроом Россия, Лермонтов
белая
новая без лака



--------------------
Живы будем - Не помрем !
Пользователь в офлайнеКарточка пользователяОтправить личное сообщение
Вернуться в начало страницы
+Ответить с цитированием данного сообщения
2 Страницы V  1 2 >  
Ответить в эту темуОткрыть новую тему
Ответов(1 - 19)
SuperMax
сообщение 2.1.2016, 19:59
Сообщение #2


Администратор
*****

Группа: Root Admin
Сообщений: 6 377
Регистрация: 7.1.2006
Из: Красноярск
Пользователь №: 1



некоторые важные моменты

6.1.3.1. Электрическая схема ГС ЩЦМ3.662.868 ЭЗ (лист 2), см. ЩЦМ3.778.012 ОН Альбом, функционально состоит из следующих составных частей: генератора символов; генератора скорости обмена; схем синхронизации развертки.

Данные из ЗУ ЗУ0--ЗУ7 поступают в ГС с буферного регистра ЗУ. Старшие три разряда ЗУ5--ЗУ7 выбирают необходимую ППЗУ D18--D20 [КР556РТ5, 512x8 бит], в которой запрограммированы в точечной матрице 7x8 (7 - по горизонтали, 8 - по вертикали), буквы латинского алфавита (большие и малые), буквы русского алфавита (большие и малые), цифры и служебные символы. Остальные 5 разрядов ЗУ выбирают соответствующий символ. 8 горизонтальных строк в изображении символа выбираются из ППЗУ адресами А00, А01 и А02. Они формируются двоичным счетчиком строк D7. Выбранная из ППЗУ информация о данной строке символа загружается сигналом ЗСРВ (этот сигнал формируется на плате ЗУ) в регистр сдвига D13, D14, откуда она выдвигается с частотой 15,4 МГц и через микросхему D11 поступает в видеоусилитель монитора. Служебные символы, если они были записаны в ЗУ (т.е. в режиме на "Редактирование") отображаются большими латинскими буквами с мерцанием 5 Гц в режиме не "Редактирование" и не отображаются (даже если они и записаны в ЗУ) в режиме "Редактирование". Необходимые 8 скоростей обмена формируются следующим образом. Сигнал +1СКВ с частотой работы МПУ 3,08 МГц делится счетчиком D1 на 10 и далее с выходов двоичных счетчиков D2 и D3 селектором D12 можно последовательно выбрать необходимую скорость обмена: 9600x16, 4800x16, 2400x16, 1200x16, 600x16, 300x16, 150x16, 75x16.

Управление селектором D12 производится регистром D16 управляющим сигналом ВЫВ 14Н по программе.

Сигнал с частотой 77 кГц с выхода D2/9 делится счетчиком D4 на 5 и сигнал ССИВ с частотой 15400 Гц используется как строчный синхронизирующий импульс для монитора. Этот же сигнал поступает на двоичный счетчик D7, с коэффициентом деления 11. Выходы этого счетчика А00, А01 и А02 используются как адреса для ППЗУ символов, т.е. выбирают одну из 8 строк матрицы символа. Остальные 3 состояния счетчика - сигнал МСВ, соответствующий 3 строкам, является запретом индикации между знаковыми строками, или если под данной строкой находится маркер (по программе сбрасывается управляющий флаг 1), тогда производится мерцающая с частотой 5 Гц индикация маркера. Сигнал МСВ поступает на счетчик-делитель на 28, организованный на D4 и D6. Этот счетчик подсчитывает число знаковых строк, из которых 25 могут быть активными, т.е. высвечиваются на экране и 3 соответствуют обратному ходу кадровой развертки.

Управление кадровой разверткой и числом индицируемых строк производится сигналами: КСИВ, поступающим в монитор, равным по длительности индикации двум знаковым строкам и ОКРН, поступающим в МПУ, равным по длительности индикации 3-м знаковым строкам. По окончании сигнала ОКРН в зависимости от состояния сигнала ФЛ3Н может высвечиваться 25 служебная строка. Микросхема D28 запрещает загрузку в сдвиговый регистр D13, D14, т.е. запрещает индикацию в случае:
- служебных символов в режиме "Редактирование";
- маркерной строки;
- обратного хода кадровой развертки.


--------------------
Живы будем - Не помрем !
Пользователь в офлайнеКарточка пользователяОтправить личное сообщение
Вернуться в начало страницы
+Ответить с цитированием данного сообщения
SuperMax
сообщение 2.1.2016, 20:00
Сообщение #3


Администратор
*****

Группа: Root Admin
Сообщений: 6 377
Регистрация: 7.1.2006
Из: Красноярск
Пользователь №: 1



Характер взаимодействия дисплея с внешними устройствами определяется режимными (с фиксацией) клавишами <ЛИН>, <ДУП>, <ПЧ>. Этим клавишам соответствуют следующие режимы работы:

<ЛИН> - <Линия> (<Автономный>);
<ДУП> - <Дуплекс> (<Полудуплекс>);
<ПЧ> -<Печать> (<Передача>),

В скобках указаны режимы, соответствующие выключенной клавише. Включение клавиши обеспечивается ее нажатием до состояния фиксации и индицируется соответствующим светодиодом.

Автономный режим характеризуется отсутствием обмена информацией с внешним устройством. Коды с клавиатуры, соответствующие данным, запоминаются в ЗУ дисплея и отображаются; коды, соответствующие командам, отрабатываются согласно табл. 31. Отработка команд происходит только в режиме <Редактирование>: нажата клавиша <РЕД>, при этом загорается соответствующий светодиод. Когда режим <Редактирование> выключен, коды команд записываются в ЗУ дисплея и на экране отображаются с мерцанием частотой 5 Гц. В режиме <Редактирование> символы, соответствующие кодам неотработанных команд, отображаются как <ПРОБЕЛ>. Режим <Редактирование> отключается при блочной передаче массива данных.

Передача данных и команд с ЗУ дисплея во внешние устройства может осуществляться в знаковом и блочном режимах. В обоих случаях должны быть установлены режимы <Линия> и <Передача>.

Знаковый режим - передача данных и команд только с клавиатуры. Блочный режим - передача данных и команд с ЗУ дисплея. Различие этих режимов для внешнего устройства в том, что они характеризуются разным темпом поступления информации. В первом случае она поступает в темпе работы оператора на клавиатуре, во втором случае обусловлена выбором скорости обмена.

Включение блочного режима производится командами <Передача строки> и <Передача страницы>. Данные и команды с клавиатуры игнорируются до конца отра*ботки этих команд. Если в строке 25 установлен режим <Синхронизация обмена>, внешнее устройство может прерывать передачу данных и кодов с ЗУ дисплея командами <Прекратить передачу> и <Возобновить передачу>. При передаче данных и команд в блочном режиме в дисплее предусмотрена компрессия передачи, которая заключается в том, что пробелы в конце текущей передаваемой строки не передаются, также не передается строка, если она состоит из одних пробелов. При необходимости соблюдения формата передаваемого блока оператор может ввести в строке 25 режим <АВТО ПС, ВК при передаче>.

Прием данных и команд в дисплей от внешнего устройства осуществляется только в режимах <Линия> и <Дуплекс>.

В режимах <Линия> и <Полудуплекс> данные и команды принимаются как с линии, так и с клавиатуры.

На задней стенке дисплея установлены переключатели, которые могут коммутировать выходы передатчиков на линию с входами приемников с линии: в режиме <СТЫК 2> - положение <Т2>, а в режиме <20 мА токовая петля> - положение <Т1>.

Если отсутствует связь с внешним устройством в режимах <Линия>, <Дуплекс>, необходимо установить переключатели в соответствующие положения. При исправности передатчиков и приемников дисплея он будет работать в режиме, соответствующем режиму <Автономный>.

Для выполнения дополнительных функций при работе с помощью клавиатуры устанавливаются II-V группы разрядов, отображаемых в служебной строке 25 экрана. Если в разряде стоит 0, то дополнительная функция выполняется, если стоит 1, то не выполняется. В составе служебной строки содержится шесть групп цифр.

Группа I определяет скорость обмена информацией по линиям связи (9600, 4800, 2400, 1200, 600, 300, 150, 75 бит/с).

Во II группе:
разряд 1 - сдвиг маркера;
разряд 2 - автоповтор клавиатуры (позволяет выдавать код нажатой клавиши с частотой 15 Гц, если она нажата более чем 1 с);
разряд 3 - резерв;
разряд 4 - вид маркера (0 - вид 1,1- вид 2).

В III группе:
разряд 1-звуковой сигнал 72 знака в строке (предупреждает оператора, что в строке осталось только восемь позиций);
разряд 2 - звуковой сигнал клавиатуры (сопровождает код нажатой клавиши и привлекает внимание оператора);
разряд 3 - система команд (0 - № 1, 1 -№2);
разряд 4 - синхронизация обмена.

В IV группе:
разряд 1 - резерв;
разряд 2 - фиксация маркера в крайних положениях строки (только для системы команд № 2) (0- нет, 1 - есть);
разряд 3 - АВТО ПС, ВК (0-нет, 1 - есть) для системы команд № 2, если установлена 1, то при нажатии клавиши ПС отрабатывается также и ВК, и наоборот; в любом случае маркер устанавливается на новую строку;
разряд 4 - резерв.

В V группе:
разряд 1-тип контроля (0 - четность, 1-нечетность);
разряд 2 - контроль (0 - нет, 1 - есть);
разряд 3 - АВТО ПС, ВК при передаче;
разряд 4 - индикация строки 25.

В последней VI группе разрядов отображается реальное время, прошедшее от момента включения дисплея или нажатия клавиши <ОЧС>. 1-й, 2-й разряды индицируют часы, 3-й, 4-й - минуты, 5-й, 6-й - секунды.

Для изменения содержания служебной строки необходимо выполнить следующие операции:
- нажатием клавиши <СДВ> (<Сдвиг>) мигающий маркер переводится в начало служебной строки;
- при нажатии клавиши <->> (<Маркер вправо>) маркер перемещается вправо к необходимому разряду в группе (группы кроме I);
- при нажатии клавиши <[стрелка вниз с точкой]> (<Фиксация>) изменяется содержимое разряда справа от маркера (в II-V группах содержимое разрядов либо 0, либо 1, в I группе последовательный перебор скоростей обмена);
- при нажатии на клавишу <<-> (<Маркер влево>) маркер перемещается влево к необходимому разряду.

После отжатия клавиши <СДВ> маркер возвращается на прежнее место, причем в зависимости от установленной функции служебная строка может погаснуть.

Для проверки дисплея можно использовать тест-программу 012101 ТМОС 00011 - 0134 <Тест ДС> или перфоленту 8.842.001-01.


--------------------
Живы будем - Не помрем !
Пользователь в офлайнеКарточка пользователяОтправить личное сообщение
Вернуться в начало страницы
+Ответить с цитированием данного сообщения
SuperMax
сообщение 2.1.2016, 20:08
Сообщение #4


Администратор
*****

Группа: Root Admin
Сообщений: 6 377
Регистрация: 7.1.2006
Из: Красноярск
Пользователь №: 1



список документации.

1)Инструкция по эксплуатации.
ЩЦМ3.778.012ИЭ

Папка №2

2)Техническое описание.
ЩЦМ3.778.012ТО

Папка №1

3)Формуляр, Ведомость ЗИП, Ведомость эксплуатационных документов.
ЩЦМ3.778.012ФО
ЩЦМ3.778.012ЗИ
ЩЦМ3.778.012ЭД

Папка №3

4)Формулятор, Ведомость ЗИП, Ведомость эксплуатационных документов,
Блок клавиатуры 15ВВВ-97-006, Паспорт
ЩЦМ3.778.012ФО
ЩЦМ3.778.012ЗИ
ЩЦМ3.778.012ЭД
ЩЦМ3.852.024ПС

Альбом №2


5) Опись
ЩЦМ3.778.012ОП

6)Комплект эксплуатационных документов согласно
3.548.008ЭД

Альбом №3


--------------------
Живы будем - Не помрем !
Пользователь в офлайнеКарточка пользователяОтправить личное сообщение
Вернуться в начало страницы
+Ответить с цитированием данного сообщения
SuperMax
сообщение 2.1.2016, 20:16
Сообщение #5


Администратор
*****

Группа: Root Admin
Сообщений: 6 377
Регистрация: 7.1.2006
Из: Красноярск
Пользователь №: 1



Знакогенератор
Прикрепленный файл  15IE_CHR.ZIP ( 3.31 килобайт ) Кол-во скачиваний: 7353

сравнение с КСМ
Прикрепленный файл  KSM_matrix.zip ( 3.32 килобайт ) Кол-во скачиваний: 7052

Прикрепленный файл  KSM_15IE_CMP.lst.zip ( 6.46 килобайт ) Кол-во скачиваний: 6981


Дампы ПЗУ
Прикрепленный файл  15BBB.rar ( 339 байт ) Кол-во скачиваний: 6993

Прикрепленный файл  15IE_ROM.ZIP ( 35.05 килобайт ) Кол-во скачиваний: 6913

Прикрепленный файл  ie15.zip ( 6.52 килобайт ) Кол-во скачиваний: 7085

Прикрепленный файл  DUMP1.TXT ( 73.81 килобайт ) Кол-во скачиваний: 6313

Прикрепленный файл  DUMP5.TXT ( 130.73 килобайт ) Кол-во скачиваний: 6263



--------------------
Живы будем - Не помрем !
Пользователь в офлайнеКарточка пользователяОтправить личное сообщение
Вернуться в начало страницы
+Ответить с цитированием данного сообщения
SuperMax
сообщение 2.1.2016, 20:20
Сообщение #6


Администратор
*****

Группа: Root Admin
Сообщений: 6 377
Регистрация: 7.1.2006
Из: Красноярск
Пользователь №: 1



Документация

Дисплей
Алфавитно-цифровой
15ИЭ-00-013
ЩЦМ3.778.012
Техническое описание
ЩЦМ3.778.012 ТО
Прикрепленный файл  to_15ie_00_013.djvu ( 1.05 мегабайт ) Кол-во скачиваний: 15581



Дисплей
Алфавитно-цифровой
15ИЭ-00-013
ЩЦМ3.778.012
Инструкция по эксплуатации
ЩЦМ3.778.012 ИЭ
Прикрепленный файл  15___00_013.pdf ( 93.99 мегабайт ) Кол-во скачиваний: 11524




мои сканы схем
Корзина
Прикрепленное изображение
Прикрепленное изображение

ИВВ
Прикрепленное изображение

ГС
Прикрепленное изображение

ПЗУ
Прикрепленное изображение

ЗУ
Прикрепленное изображение

БП
Прикрепленное изображение
Прикрепленное изображение

Дисплей [скан из сети. моя обработка]
Прикрепленное изображение




Дисплей
Алфавитно-цифровой
15ИЭ-00-013
схемы в убитом качестве [те кто сохраняют документацию в DJVU - редиски !]
Альбом схем №1
Прикрепленный файл  15___00_013_________1.djvu ( 13.4 мегабайт ) Кол-во скачиваний: 13294

Альбом схем №2
Прикрепленный файл  15___00_013_________2.djvu ( 696.79 килобайт ) Кол-во скачиваний: 16265

Альбом схем №3
Прикрепленный файл  15___00_013_________3.djvu ( 835.92 килобайт ) Кол-во скачиваний: 15648





Клавиатура схема
[фото не мое]
Прикрепленное изображение
Прикрепленное изображение


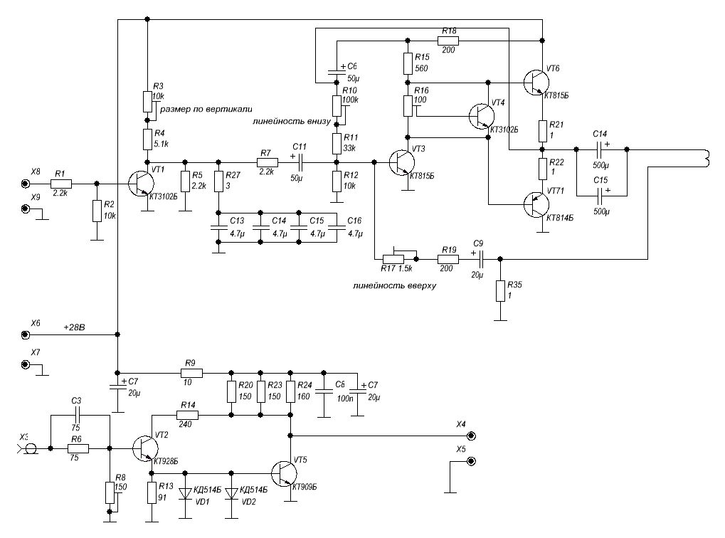
Перерисовки схем [мои]
Кадровая и видеоусилитель [в планах добавить сюда и строчную]
Прикрепленное изображение

ПЗУ
Прикрепленное изображение


--------------------
Живы будем - Не помрем !
Пользователь в офлайнеКарточка пользователяОтправить личное сообщение
Вернуться в начало страницы
+Ответить с цитированием данного сообщения
SuperMax
сообщение 5.1.2016, 19:24
Сообщение #7


Администратор
*****

Группа: Root Admin
Сообщений: 6 377
Регистрация: 7.1.2006
Из: Красноярск
Пользователь №: 1



В дисплее используется трубка 31ЛМ7И изготовленная по ТУ 11-ОД0.335.417ТУ-85

Описание трубки
мониторная электронно-лучевая трубка.
цвет свечения экрана - зеленый.
послесвечение - среднее.
катод косвенного накала.
напряжение накала - 12в (?) тут нет ясности - те в этикетке (см ниже) указано 6.3
напряжение модулятора -20в
ускоряющего и фокусирующего электрода - до 400в
напряжение второго анода - 14000в
Экран - алюминированный, прямоугольный с соотношением сторон 4*3.
разрешающая способность - до 1024 линий.
исполнение стеклянное, бесцокольное, взрывобезопасное.

фокусировка двойная - электростатическая и электромагнитная, такая технология позволила обеспечить исключительное качество картинки и рекордно высокую разрешающую способность для начала 80х годов прошлого века.

варианты исполнения электромагнитной фокусировки в литературе
Прикрепленное изображение

Этикетка
Прикрепленное изображение
Прикрепленное изображение
Прикрепленное изображение

фото
Прикрепленное изображение



--------------------
Живы будем - Не помрем !
Пользователь в офлайнеКарточка пользователяОтправить личное сообщение
Вернуться в начало страницы
+Ответить с цитированием данного сообщения
SuperMax
сообщение 10.1.2016, 0:36
Сообщение #8


Администратор
*****

Группа: Root Admin
Сообщений: 6 377
Регистрация: 7.1.2006
Из: Красноярск
Пользователь №: 1



Фотоотчет

ГС - генератор сигнала новая ревизия
ЩЦМ3.662.868 ЩЦМ3 662.868 3.662.868 3 662 868 3662868 ЩЦМ3662868
ЩЦМ7.819.209 ЩЦМ7 819.209 7.819.209 7 819 209 7819209 ЩЦМ7819209
Прикрепленное изображение
Прикрепленное изображение


ЗУ - оперативная память
ЩЦМ3.662.867 ЩЦМ3 662.867 3.662.867 3 662 867 3662867 ЩЦМ3662867
ЩЦМ7.819.197 ЩЦМ7 819.197 7.819.197 7 819 197 7819197 ЩЦМ7819197
Прикрепленное изображение
Прикрепленное изображение

ИВВ - ввод-вывод
ЩЦМ3.661.770 ЩЦМ3 661.770 3.661.770 3 661 770 3661770 ЩЦМ3661770
ЩЦМ7.819.216 ЩЦМ7 819.216 7.819.216 7 819 216 7819216 ЩЦМ7819216
Прикрепленное изображение
Прикрепленное изображение

ПЗУ - блок ПЗУ
ЩЦМ3.662.778 ЩЦМ3 662.778 3.662.778 3 662 778 3662778 ЩЦМ3662778
ЩЦМ7.819.214 ЩЦМ7 819.214 7.819.214 7 819 214 7819214 ЩЦМ7819214
Прикрепленное изображение
Прикрепленное изображение

МПУ - микропроцессорное устройство
ЩЦМ3.662.752 ЩЦМ3 662.752 3.662.752 3 662 752 3662752 ЩЦМ3662752
ЩЦМ7.819.183 ЩЦМ7 819.183 7.819.183 7 819 183 7819183 ЩЦМ7819183
Прикрепленное изображение
Прикрепленное изображение


--------------------
Живы будем - Не помрем !
Пользователь в офлайнеКарточка пользователяОтправить личное сообщение
Вернуться в начало страницы
+Ответить с цитированием данного сообщения
SuperMax
сообщение 10.1.2016, 0:54
Сообщение #9


Администратор
*****

Группа: Root Admin
Сообщений: 6 377
Регистрация: 7.1.2006
Из: Красноярск
Пользователь №: 1



Корзина терминала без блока питания и плат
Прикрепленное изображение
Прикрепленное изображение
Прикрепленное изображение
Прикрепленное изображение
Прикрепленное изображение
Прикрепленное изображение


--------------------
Живы будем - Не помрем !
Пользователь в офлайнеКарточка пользователяОтправить личное сообщение
Вернуться в начало страницы
+Ответить с цитированием данного сообщения
SuperMax
сообщение 10.1.2016, 1:00
Сообщение #10


Администратор
*****

Группа: Root Admin
Сообщений: 6 377
Регистрация: 7.1.2006
Из: Красноярск
Пользователь №: 1



Блок питания
* шнур новый
Прикрепленное изображение
Прикрепленное изображение
Прикрепленное изображение
Прикрепленное изображение
Прикрепленное изображение
Прикрепленное изображение


--------------------
Живы будем - Не помрем !
Пользователь в офлайнеКарточка пользователяОтправить личное сообщение
Вернуться в начало страницы
+Ответить с цитированием данного сообщения
SuperMax
сообщение 10.1.2016, 11:17
Сообщение #11


Администратор
*****

Группа: Root Admin
Сообщений: 6 377
Регистрация: 7.1.2006
Из: Красноярск
Пользователь №: 1



Клавиатура БК-7 (до чистки)
ЩЦМ3.662.831 ЩЦМ3 662.831 3.662.831 3 662 831 3662831 ЩЦМ3662831
ЩЦМ7.819.250 ЩЦМ7 819.250 7.819.250 7 819 250 7819250 ЩЦМ7819250
Прикрепленное изображение
Прикрепленное изображение
Прикрепленное изображение
Прикрепленное изображение
Прикрепленное изображение
Прикрепленное изображение


--------------------
Живы будем - Не помрем !
Пользователь в офлайнеКарточка пользователяОтправить личное сообщение
Вернуться в начало страницы
+Ответить с цитированием данного сообщения
SuperMax
сообщение 10.1.2016, 11:28
Сообщение #12


Администратор
*****

Группа: Root Admin
Сообщений: 6 377
Регистрация: 7.1.2006
Из: Красноярск
Пользователь №: 1



Корзина с платами
Прикрепленное изображение
Прикрепленное изображение

Шильдик сзади
Прикрепленное изображение

согласно каталога логотипов это

IPB Image Воронежский завод радиодеталей


--------------------
Живы будем - Не помрем !
Пользователь в офлайнеКарточка пользователяОтправить личное сообщение
Вернуться в начало страницы
+Ответить с цитированием данного сообщения
SuperMax
сообщение 24.1.2016, 23:13
Сообщение #13


Администратор
*****

Группа: Root Admin
Сообщений: 6 377
Регистрация: 7.1.2006
Из: Красноярск
Пользователь №: 1



ГС - генератор сигнала, оригинальная фрязинская версия на ИР1
ЩЦМ3.662.868 ЩЦМ3 662.868 3.662.868 3 662 868 3662868 ЩЦМ3662868
ЩЦМ7.819.209 ЩЦМ7 819.209 7.819.209 7 819 209 7819209 ЩЦМ7819209
Прикрепленное изображение
Прикрепленное изображение


--------------------
Живы будем - Не помрем !
Пользователь в офлайнеКарточка пользователяОтправить личное сообщение
Вернуться в начало страницы
+Ответить с цитированием данного сообщения
SuperMax
сообщение 24.1.2016, 23:17
Сообщение #14


Администратор
*****

Группа: Root Admin
Сообщений: 6 377
Регистрация: 7.1.2006
Из: Красноярск
Пользователь №: 1



ЗУ - оперативная память
ни по схеме ни по внешнему виду не отличается
единственные явные отличие фрязинских плат это лакировка и защелки

ЩЦМ3.662.867 ЩЦМ3 662.867 3.662.867 3 662 867 3662867 ЩЦМ3662867
ЩЦМ7.819.197 ЩЦМ7 819.197 7.819.197 7 819 197 7819197 ЩЦМ7819197
Прикрепленное изображение
Прикрепленное изображение


--------------------
Живы будем - Не помрем !
Пользователь в офлайнеКарточка пользователяОтправить личное сообщение
Вернуться в начало страницы
+Ответить с цитированием данного сообщения
SuperMax
сообщение 24.1.2016, 23:20
Сообщение #15


Администратор
*****

Группа: Root Admin
Сообщений: 6 377
Регистрация: 7.1.2006
Из: Красноярск
Пользователь №: 1



ИВВ - ввод-вывод - новая ревизия

ЩЦМ3.661.770 ЩЦМ3 661.770 3.661.770 3 661 770 3661770 ЩЦМ3661770
ЩЦМ7.819.216 ЩЦМ7 819.216 7.819.216 7 819 216 7819216 ЩЦМ7819216
Прикрепленное изображение
Прикрепленное изображение


--------------------
Живы будем - Не помрем !
Пользователь в офлайнеКарточка пользователяОтправить личное сообщение
Вернуться в начало страницы
+Ответить с цитированием данного сообщения
SuperMax
сообщение 24.1.2016, 23:22
Сообщение #16


Администратор
*****

Группа: Root Admin
Сообщений: 6 377
Регистрация: 7.1.2006
Из: Красноярск
Пользователь №: 1



ПЗУ

ЩЦМ3.662.778 ЩЦМ3 662.778 3.662.778 3 662 778 3662778 ЩЦМ3662778
ЩЦМ7.819.214 ЩЦМ7 819.214 7.819.214 7 819 214 7819214 ЩЦМ7819214
Прикрепленное изображение
Прикрепленное изображение


--------------------
Живы будем - Не помрем !
Пользователь в офлайнеКарточка пользователяОтправить личное сообщение
Вернуться в начало страницы
+Ответить с цитированием данного сообщения
SuperMax
сообщение 24.1.2016, 23:29
Сообщение #17


Администратор
*****

Группа: Root Admin
Сообщений: 6 377
Регистрация: 7.1.2006
Из: Красноярск
Пользователь №: 1



МПУ - микропроцессорное устройство

ЩЦМ3.662.752 ЩЦМ3 662.752 3.662.752 3 662 752 3662752 ЩЦМ3662752
ЩЦМ7.819.183 ЩЦМ7 819.183 7.819.183 7 819 183 7819183 ЩЦМ7819183
Прикрепленное изображение
Прикрепленное изображение


--------------------
Живы будем - Не помрем !
Пользователь в офлайнеКарточка пользователяОтправить личное сообщение
Вернуться в начало страницы
+Ответить с цитированием данного сообщения
SuperMax
сообщение 24.1.2016, 23:46
Сообщение #18


Администратор
*****

Группа: Root Admin
Сообщений: 6 377
Регистрация: 7.1.2006
Из: Красноярск
Пользователь №: 1



Клавиатура фрязинская - те с платой в лаке

ЩЦМ3.662.831 ЩЦМ3 662.831 3.662.831 3 662 831 3662831 ЩЦМ3662831
ЩЦМ7.819.250 ЩЦМ7 819.250 7.819.250 7 819 250 7819250 ЩЦМ7819250
Прикрепленное изображение
Прикрепленное изображение
Прикрепленное изображение
Прикрепленное изображение
Прикрепленное изображение
Прикрепленное изображение


--------------------
Живы будем - Не помрем !
Пользователь в офлайнеКарточка пользователяОтправить личное сообщение
Вернуться в начало страницы
+Ответить с цитированием данного сообщения
SuperMax
сообщение 24.1.2016, 23:53
Сообщение #19


Администратор
*****

Группа: Root Admin
Сообщений: 6 377
Регистрация: 7.1.2006
Из: Красноярск
Пользователь №: 1



Клавиатура новая - печатка без лака
шла в комплекте с терминалом
маркировка 15ВВВ-97-006

ЩЦМ3.662.831 ЩЦМ3 662.831 3.662.831 3 662 831 3662831 ЩЦМ3662831
ЩЦМ7.819.250 ЩЦМ7 819.250 7.819.250 7 819 250 7819250 ЩЦМ7819250
Прикрепленное изображение
Прикрепленное изображение
Прикрепленное изображение
Прикрепленное изображение
Прикрепленное изображение
Прикрепленное изображение


--------------------
Живы будем - Не помрем !
Пользователь в офлайнеКарточка пользователяОтправить личное сообщение
Вернуться в начало страницы
+Ответить с цитированием данного сообщения
SuperMax
сообщение 30.1.2016, 1:03
Сообщение #20


Администратор
*****

Группа: Root Admin
Сообщений: 6 377
Регистрация: 7.1.2006
Из: Красноярск
Пользователь №: 1



Стык С2 это RS232

Соответственно к терминал можно подключить не только ДВК-1/2/3
но и любую другую технику

распайка для подключения DEC MicroVAX
Прикрепленное изображение


--------------------
Живы будем - Не помрем !
Пользователь в офлайнеКарточка пользователяОтправить личное сообщение
Вернуться в начало страницы
+Ответить с цитированием данного сообщения

2 Страницы V  1 2 >
Ответить в эту темуОткрыть новую тему
1 чел. читают эту тему (гостей: 1, скрытых пользователей: 0)
Пользователей: 0

 



Текстовая версия Сейчас: 15.5.2026, 22:23