IPB

Здравствуйте, гость ( Вход | Регистрация )

 
Ответить в эту темуОткрыть новую тему
> Эмуляция БК-0011М на базе БК-0010(01) + AZБК
SuperMax
сообщение 10.9.2022, 15:08
Сообщение #1


Администратор
*****

Группа: Root Admin
Сообщений: 6 346
Регистрация: 7.1.2006
Из: Красноярск
Пользователь №: 1



AZБК расширяет фунционал, а именно речь идет об эмуляции БК-0011М на старых БК-0010

Да, для этого потребуется не деструктивная доработка БК-0010(01)
(не деструктивная - это означает, что БК-0010(01) полностью сохраняет свой функционал при работе без AZБК)

Также данная доработка позволяет подключить внешнюю PS/2 клавиатуру, особенности ее подключения описаны вот тут

Для начала разберемся с видами БК-0010 и БК-0010.01

Клавиатурная терминология

мягкая клавиатура это вот такая:
Прикрепленное изображение
скрипучка вот такая:
Прикрепленное изображение
пленочная (плоская) клавиатура вот такая:
Прикрепленное изображение
реально там под пленкой и бумагой ПКН-150



Теперь классифицируем виды БК-0010(01)
Cхемы БКшек смотрим тут и тут

1. новая БК-0010-01 с мягкой клавиатурой с и новой печатной платой

имеет впаянный бейсик и его блокировка выведена на А14 (все 3 ПЗУ блокируются этим сигналом)
монитор отключается - его блокировка выведена Б1


отличия на МПИ
как на БК11М тут добавлено:
A21 - 6MHz
Б9 - чтение 177716 (РПН)
Б10 - запись 177716 (РПН)
А29 -DIN с отсечкой в адресах 177600 и выше и через резистор 1ком, позволяет персонально блокировать ПЗУ со 160000 (видимо для совместимости с первыми БК)
тк этот DIN формирует 037 и он через резистор подключен к А29, как следствие если зацепить его через 300ом на питание +5В то DIN на ПЗУ не пройдет.
собственно это есть на моей схеме КНГМД

А30 -DIN с отсечкой в адресах 177600 и выше
Б4 - IAKO прямо с проца
Б15 - IRQ3(274)

отличия от других БК
Б8 никуда не подключен

отличия от схемы по RPLY - 13й контакт ТМ2 не соединен с 12м - он соединен с 10м
Прикрепленное изображение

Б20 RPLY c номером #21 на шине

014 RPLY - 21
037 RPLY - 21
ПЗУ RPLY - на 2 ногу ЛА3

вход ПУ4 нога 9 тоже на 2 ногу ЛА3 (!)
выход ПУ4 нога 10 в воздухе (!)
см схема
Прикрепленное изображение
те ответы от 037й 014й будут видны стенду
а вот ответы ПЗУ нет


Ч/Б видеовыход не требует соединения 3 и 5 контактов в разъеме ТВ

печатная плата вот такого вида
Прикрепленное изображение
Прикрепленное изображение

Совместимость без доработок
КНГМД с раширенной памятью - ДА
SMK 32/64/128/512 - ДА
AZБК - ДА
AZБК эмуляция БК11М - НЕТ


2. скрипучка без пачки проводов сзади

имеет впаянный бейсик и его блокировка 2х ПЗУ (120000 и 140000) выведена на A14
блокировка одной ПЗУ (той что со 160000) через А29
монитор не отключается

отличия на МПИ
Б20 - RPLY (#21на шине по схеме)
Прикрепленное изображение

отличия от схемы по RPLY - 13й контакт ТМ2 не соединен с 12м - он соединен с 10м
Прикрепленное изображение

Б1 соединен с Б8 и через резистор 11ком подключен к выходу 12 регистра ИР1
технически это бит 5 (используется для передачи данных на магнитофон, либо сигнала готовности на линию)
те на схеме он должен быть соединен с выходом на магнитофон, но в ранних БК этого не было
Прикрепленное изображение
Б9 Б10 не подключен
А29 -DIN с отсечкой в адресах 177600 и выше и через резистор 1ком
А30 -DIN с отсечкой в адресах 177600 и выше напрямую с 037й
тк этот DIN формирует 037 и он через резистор подключен к А29, как следствие если зацепить его через 300ом на питание +5В то DIN на ПЗУ не пройдет.
собственно это есть на моей схеме КНГМД
данная доработка явно сделана проводком - см фото ниже

Ч/Б видеовыход не требует соединения 3 и 5 контактов в разъеме ТВ

печатная плата вот такого вида
Прикрепленное изображение
Прикрепленное изображение

Совместимость без доработок
КНГМД с расширенной памятью - ДА
SMK 32/64/128/512 - ДА
AZБК - ДА
AZБК эмуляция БК11М - НЕТ


3. скрипучка без пачки проводов сзади но с проводком на Б20

имеет впаянный бейсик и его блокировка 2х ПЗУ (120000 и 140000) выведена на A14
блокировка одной ПЗУ (той что со 160000) через А29
монитор не отключается

RPLY на Б20 но не так как у всех остальных БК
Прикрепленное изображение

отличия от схемы по RPLY - 13й контакт ТМ2 не соединен с 12м - он соединен с 10м
Прикрепленное изображение


Б1 соединен с Б8 и через резистор 11ком подключен к выходу 12 регистра ИР1
технически это бит 5 (используется для передачи данных на магнитофон, либо сигнала готовности на линию)
те на схеме он должен быть соединен с выходом на магнитофон, но в ранних БК этого не было
Прикрепленное изображение
Б9 Б10 не подключен
А29 -DIN с отсечкой в адресах 177600 и выше и через резистор 1ком
А30 -DIN с отсечкой в адресах 177600 и выше напрямую с 037й
тк этот DIN формирует 037 и он через резистор подключен к А29, как следствие если зацепить его через 300ом на питание +5В то DIN на ПЗУ не пройдет.
собственно это есть на моей схеме КНГМД
данная доработка явно сделана проводком - см фото ниже

Ч/Б видеовыход не требует соединения 3 и 5 контактов в разъеме ТВ

печатная плата вот такого вида
Прикрепленное изображение
Прикрепленное изображение

Совместимость без доработок
КНГМД с расширенной памятью - ДА
SMK 32/64/128/512 - ДА
AZБК - ДА
AZБК эмуляция БК11М - НЕТ



4. скрипучка с множеством проводов сзади
имеет впаянный бейсик и его блокировка 2х ПЗУ (120000 и 140000) выведена на A14
блокировка одной ПЗУ (той что со 160000) через А29
монитор не отключается

Б20 - RPLY (49на шине по схеме)
Прикрепленное изображение

отличия от схемы по RPLY - 13й контакт ТМ2 не соединен с 12м - он соединен с 10м
Прикрепленное изображение

Б1 соединен с Б8 и через резистор 11ком подключен к выходу 12 регистра ИР1
технически это бит 5 (используется для передачи данных на магнитофон, либо сигнала готовности на линию)
те на схеме он должен быть соединен с выходом на магнитофон, но в ранних БК этого не было
Прикрепленное изображение
Б9 Б10 не подключен
А29 -DIN с отсечкой в адресах 177600 и выше и через резистор 1ком
А30 -DIN с отсечкой в адресах 177600 и выше напрямую с 037й
тк этот DIN формирует 037 и он через резистор подключен к А29, как следствие если зацепить его через 300ом на питание +5В то DIN на ПЗУ не пройдет.
собственно это есть на моей схеме КНГМД
данная доработка явно сделана проводком - см фото ниже

Ч/Б видеовыход не требует соединения 3 и 5 контактов в разъеме ТВ

печатная плата вот такого вида
Прикрепленное изображение
Прикрепленное изображение


Совместимость без доработок
КНГМД с расширенной памятью - ДА
SMK 32/64/128/512 - ДА
AZБК -
AZБК эмуляция БК11М - НЕТ


5. казанская скрипучка с альтернативными выводами сигналов
и как следствие имеет свой блок МСТД
бейсик запаян и его блокировка на A14
монитор не отключается
вывод RPLY (#39) для МСТД находится на Б15 (опционально еще и на А15)
Прикрепленное изображение

причем этот RPLY но не так как у остальных БК
Прикрепленное изображение
на данной БК правильный RPLY (#49)есть на Б20 - он кинут проводком слева на фото
не исключаю, что были казанские БК без этого провода

отличия от схемы по RPLY - 13й контакт ТМ2 не соединен с 12м - он соединен с 10м
Прикрепленное изображение

Б1 соединен с Б8 и через резистор 11ком подключен к выходу 12 регистра ИР1
технически это бит 5 (используется для передачи данных на магнитофон, либо сигнала готовности на линию)
те на схеме он должен быть соединен с выходом на магнитофон, но в ранних БК этого не было
Прикрепленное изображение
Б9 Б10 не подключен
А29 -DIN с отсечкой в адресах 177600 и выше и через резистор 1ком
А30 -DIN с отсечкой в адресах 177600 и выше напрямую с 037й
тк этот DIN формирует 037 и он через резистор подключен к А29, как следствие если зацепить его через 300ом на питание +5В то DIN на ПЗУ не пройдет.
собственно это есть на моей схеме КНГМД
данная доработка явно сделана проводком - см фото ниже

Ч/Б видеовыход не требует соединения 3 и 5 контактов в разъеме ТВ


печатная плата вот такого вида
Прикрепленное изображение
Прикрепленное изображение

подробные фото тут


Совместимость без доработок
КНГМД с расширенной памятью - ДА
SMK 32/64/128/512 - ДА
AZБК - ДА
AZБК эмуляция БК11М - НЕТ

* встретилась БКшка с отвратительной платой без маски, изначально с АZБК не стартует, причина в RPLY. пришлось кинуть перемычку с B20 на B15 и она заработала. это странно но факт. подозреваю, что прикол с казанским RPLY имеет какое-то основание - может дефектные процы или еще что их заставило городить иную схему для RPLY


6. старая скрипучка с бейсиком в панельках
блокировки бейсика нет, есть блокировка одной ПЗУ (той что со 160000) через А29
монитор не отключается

отличия на МПИ

Б20 - RPLY (49на шине по схеме)
Прикрепленное изображение

отличия от схемы по RPLY - 13й контакт ТМ2 не соединен с 12м - он соединен с 10м
Прикрепленное изображение

Б1 соединен с Б8 и через резистор 11ком подключен к выходу 12 регистра ИР1
технически это бит 5 (используется для передачи данных на магнитофон, либо сигнала готовности на линию)
те на схеме он должен быть соединен с выходом на магнитофон, но в ранних БК этого не было
Прикрепленное изображение
Б9 Б10 не подключен
А29 -DIN с отсечкой в адресах 177600 и выше и через резистор 1ком
А30 -DIN с отсечкой в адресах 177600 и выше напрямую с 037й
тк этот DIN формирует 037 и он через резистор подключен к А29, как следствие если зацепить его через 300ом на питание +5В то DIN на ПЗУ не пройдет.
собственно это есть на моей схеме КНГМД
данная доработка явно сделана проводком - см фото ниже

Ч/Б видеовыход не требует соединения 3 и 5 контактов в разъеме ТВ

печатная плата вот такого вида
Прикрепленное изображение
Прикрепленное изображение

Совместимость без доработок
КНГМД с расширенной памятью - НЕТ
SMK 32/64/128/512 - НЕТ
AZБК - НЕТ
AZБК эмуляция БК11М - НЕТ

Совместимость без доработок, но если вынуть ПЗУ Бейсика
КНГМД с расширенной памятью - ДА
SMK 32/64/128/512 - ДА
AZБК - ДА
AZБК эмуляция БК11М - НЕТ



7. первые пленочные БК-0010
в комплекте идет ПЗУ МСТД в панельке слева, отключение через А29
тк вынуть ПЗУ МСТД не разбирая машину не получится.
ПЗУ в панельке справа не имеет отключения. те если там есть ПЗУ то ни AZ ни SMK не заработают.
монитор тоже не отключается.
для этой БК характерно полное отсутствие выхода на цветной монитор, хотя на ПП он есть
также у этой БК есть подстроечный резистор на монохромом видеовыходе
и есть переключатель перезапуска машины, который как и ПЗУ доступен под крышкой - см фото клавиатуры

отличия на МПИ
Б20 - RPLY (#49на шине по схеме)
Прикрепленное изображение

обработка RPLY полностью соответствует схеме
Прикрепленное изображение
те и 12 и 13й контакты соединены вместе

Б1 соединен с Б8 и через резистор 11ком подключен к выходу 12 регистра ИР1
технически это бит 5 (используется для передачи данных на магнитофон, либо сигнала готовности на линию)
те на схеме он должен быть соединен с выходом на магнитофон, но в ранних БК этого не было
Прикрепленное изображение
Б9 Б10 не подключены
А29 -DIN с отсечкой в адресах 177600 и выше и через резистор 1ком
тк этот DIN формирует 037 и он через резистор подключен к А29, как следствие если зацепить его через 300ом на питание +5В то DIN на ПЗУ не пройдет.
собственно это есть на моей схеме КНГМД
данная доработка явно сделана проводком - см фото ниже

Ч/Б видеовыход работает только при соединенных 3 и 5 контактах в разъеме

фото БКшки
Прикрепленное изображение
Прикрепленное изображение
Прикрепленное изображение

печатная плата вот такого вида
Прикрепленное изображение
Прикрепленное изображение

Совместимость без доработок
[если ПЗУ фокала установлена - надо вынуть]
КНГМД с расширенной памятью - ДА
SMK 32/64/128/512 - ДА
AZБК - ДА
AZБК эмуляция БК11М - НЕТ

Ссылки
AZБК


--------------------
Живы будем - Не помрем !
Пользователь в офлайнеКарточка пользователяОтправить личное сообщение
Вернуться в начало страницы
+Ответить с цитированием данного сообщения
SuperMax
сообщение 3.12.2022, 14:13
Сообщение #2


Администратор
*****

Группа: Root Admin
Сообщений: 6 346
Регистрация: 7.1.2006
Из: Красноярск
Пользователь №: 1



Первая часть в доработке БК-0010(01) для расширения ее возможностей это:
Доработка БК-0010.01 - отключение монитора

Повторюсь - доработка не деструктивная, те БК будет полностью работать как и прежде - в бейсике или с SMK512

Далее приступаем к доработке самой БК-0010(01)

Нам потребуется:
- микросхема КР1533ЛЕ1
- провод МГТФ или аналогичный
- 2 резистора номиналом 1кОм мощностью 0.125... 0.25Вт(допустимый диапазон 1.0-1.3кОм)

Как и в предыдущем примере, мы работаем с платой вот такого вида
Прикрепленное изображение
[и у нас уже сделана доработка отключения монитора - см выше]

Первый шаг - прочищаем отверстия для установки микросхемы. Для прочистки используем бамбуковую зубочистку, она не повредит плату.
Прикрепленное изображение

Второй шаг - устанавливаем микросхему - КР1533ЛЕ1
делаем в точности как на фото, для исключения ошибок потом
Прикрепленное изображение

Третий шаг - припаиваем микросхему
вид снизу, со стороны пайки
Прикрепленное изображение

Четвертый шаг - режем дорожку
делаем в точности как на фото, для исключения ошибок потом
Прикрепленное изображение

Пятый шаг - припаиваем два проводка
припаиваем на концы разрыва дорожки прорезанной на шаге 4
соблюдаем подсоединение согласно фото!
Прикрепленное изображение

Шестой шаг - припаиваем еще два проводка
первый соединяет 1 и 6ую ноги микросхемы, второй 5 ногу микросхемы и контакт МПИ Б18
Прикрепленное изображение
Прикрепленное изображение

Седьмой шаг - припаиваем последний проводок
он соединяет 2ую ногу микросхемы и контакт МПИ А18
Прикрепленное изображение
Прикрепленное изображение

Восьмой шаг - припаиваем резисторы 1кОм
припаиваем 2 резистора к ногам микросхемы - 2 и 5
Прикрепленное изображение

Девятый шаг - припаиваем вторые выводы резисторов к земле
Прикрепленное изображение

Десятый шаг - припаиваем перемычку
она соединяет 7ую ногу микросхемы с землей
используем обрезанную ногу от резистора - она как раз
Прикрепленное изображение

Готово! доработка БК-0010(01) проведена успешно!

Важно: на фото блокировка ПЗУ монитора припаяна к Б6 тогда как надо к Б1
вот так:
Прикрепленное изображение



--------------------
Живы будем - Не помрем !
Пользователь в офлайнеКарточка пользователяОтправить личное сообщение
Вернуться в начало страницы
+Ответить с цитированием данного сообщения
SuperMax
сообщение 6.12.2022, 12:28
Сообщение #3


Администратор
*****

Группа: Root Admin
Сообщений: 6 346
Регистрация: 7.1.2006
Из: Красноярск
Пользователь №: 1



Третья часть это доработка самого AZБК

эта часть еще более проста, хотя потребует немного большей аккуратности

нам потребуется
-проводок
-резистор 330ом (допустимо 300-360ом)
-резистор 10кОм (допустимо 8-12кОм)

Первый шаг
надо соединить контакт разъема А18 через резистор 330ом с +5В
Прикрепленное изображение

Второй шаг
надо соединить контакт разъема Б18 через резистор 10кОм с +5В

Третий шаг
надо соединить контакт разъема Б18 c 57й ногой ПЛИС
Прикрепленное изображение


--------------------
Живы будем - Не помрем !
Пользователь в офлайнеКарточка пользователяОтправить личное сообщение
Вернуться в начало страницы
+Ответить с цитированием данного сообщения
SuperMax
сообщение 17.12.2022, 12:05
Сообщение #4


Администратор
*****

Группа: Root Admin
Сообщений: 6 346
Регистрация: 7.1.2006
Из: Красноярск
Пользователь №: 1



Ответы на часто задаваемые вопросы:

Q: Будет ли работать БК-0010 без AZБК, после доработки БК ?
A: Да, доработка не деструктивная, она лишь добавляет возможность. По-сути это аналогично доработке которая позволяет отключать ПЗУ-монитора

Q: Вот к примеру у меня доработанная БК-0010 и не доработанный AZБК, те 57й контакт никуда не припаян, что будет ?
A: Ничего плохого не будет БК будет работать как обычно, но очевидно возможностей эмуляции БК-0011М не будет

Q: У меня AZБК c припаянным проводком с 57й ноги на выход A22 - для работы на БК-0011М, что будет при подключении к БК-0010 ?
A: Ничего плохого не будет БК будет работать как обычно, но очевидно возможностей эмуляции БК-0011М не будет

Q: Вот я сделал доработку AZБК и теперь там как указано Б18 c 57ногой ПЛИС соединены, что будет при подключении к БК-0011М ?
A: Ничего плохого не будет БК будет работать как обычно, но очевидно отключения окна как в SMK не будет

Q: У меня две машины: БК-0010 и БК-0011M и я хочу подключать AZБК к обоим и получить максимум возможностей - как это сделать ?
A: Сделайте доработки обоих БК (в БК11М надо добавить отключение монитора, оно нужно для Принца) и доработайте БК-10 (тоже надо отключение монитора и отключение 037й), в AZ сделайте доработку - см выше, но добавьте еще один проводок с 57й ноги на A22. Но это пригодно только для случая, когда БК11М без доработки отключения 037й

Q: Тут написано - "БК11М без доработки отключения 037й" - получается будет возможность доработать БК-0011М для отключения 037й ?
A: Да, все верно, такая доработка в планах. Поясню зачем она: она позволит
- добавить быстродействия, так как вся память будет "быстрая"
- добавит возможностей за счет доступности полного маппера AZБК - те на любой адрес в БК - можно будет подключить любую страницу памяти. Пока это не задействовано, но скорее всего будет использована в новых играх.

Q: БК-0010 с доработкой становится чуть быстрее так как вся память быстрая, но я хочу еще быстрее - что мне сделать ?
A: в планах платка с возможностью переключать частоты 3/4/5/6MHz, конкретики пока нет, думаю.

Q: Был разговор о подключении PS/2 клавиатуры - эта доработка позволит это ?
A: Да, совершенно верно, доработка позволит использовать внешнюю PS/2 клавиатуру. Не забудьте перетавить перемычки!

Q: Почему на фото блокировка монитора на Б6 а не Б1? Это ошибка ?
A: Верно, правильно надо блокировку монитора сделать на Б1 дабы БК точно соответствовала новой БК-0010.01 со штатной клавиатурой. но прошу не забывать проверить, чтобы к Б1 не было полключений - на части БК Б1 соединен с Б8. необходимо явно отрезать это подключение! отключение ПЗУ монитора делаем согласно инструкции

Q: А если блокировка монитора останется на Б6, а не Б1 это плохо ?
A: Для AZБК это не имеет разницы ибо он отключает все ПЗУ какие можно отключить и эмулирует их уже в своей памяти. Для SMK512 надо припаять к Б1 согласно инструкции


--------------------
Живы будем - Не помрем !
Пользователь в офлайнеКарточка пользователяОтправить личное сообщение
Вернуться в начало страницы
+Ответить с цитированием данного сообщения
SuperMax
сообщение 26.12.2022, 23:32
Сообщение #5


Администратор
*****

Группа: Root Admin
Сообщений: 6 346
Регистрация: 7.1.2006
Из: Красноярск
Пользователь №: 1



Подключение PS/2 клавиатуры

вышеуказанная доработка позволяет подключить внешную PS/2 клавиатуру

однако есть нюанс, не смотря на то, что мы получили возможность манипулировать 037 и 014, в БК есть еще и флаг нажатой кнопки, который активно используется для автоповтора и в играх

напомню, речь об этом флаге - бит 6
Прикрепленное изображение

технически он формируется при помощи АП2
сигнал идет на 7линую шины - 6-й бит DA
вся проблема в том, что в нормальном состоянии, те когда кнопка не нажата, АП2 тянет "вниз" обеспечивая мощный физический ноль!

Прикрепленное изображение
вот тут на схеме я обозначил красным крестиком место внедрения резистора 330ом, который обеспечит возможность выдавать сигнал о нажатии кнопки при помощи AZБК и при этом не создавая никакой экстремальной нагрузки на какие-либо компоненты
(это не СМК где мы явно претягиваем выход ТМ9)
максимальный ток в этом режиме ограничивается резистором на уровне ~8ма, но реально он еще меньше - на ПЛИС выход ограничен 4ма, что обеспечивает полную безопасность всех электронных компонентов, даже если доработка не будет сделана

теперь про саму доработку, она проста:

режем вот эту дорожку, зачищаем (она залужена, хоть и покрыта лаком)
Прикрепленное изображение

затем припаиваем резистор
Прикрепленное изображение
на фото 0603, но туда влезет и 0805 и 1206 резистор
рекомендуемый номинал 330ом, но можно ставить любой в диапазоне 150-330ом
если нет SMD, то можно поставить выводный, но уже сверху АП2й

повторю, данная доработка не деструктивная, те БК будет полностью работать как прежде




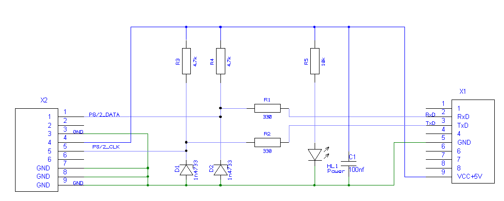
Для работы нужно установить перемычки порта в режим TTL
и установить перемычку которая подает +5 на 9пин разъема DB9



Схема переходника
Прикрепленное изображение

Стандартный переходник
Прикрепленное изображение
Прикрепленное изображение

Ответы на часто задаваемые вопросы:

Q: Будет работать PS/2 клавиатура, если резистор не припаять ?
A: Да, будет, но не будет работать автоповтор в АНДОС и прочих оболочках и программах, а также многие игры не смогут определить нажатие кнопок

Q: А если резистор не запаять - точно ничего не сгорит ?
A: Точно! ток на ПЛИС ограничен на уровне 4ма, что абсолютно безопасно

Q: У меня БК11М и я тоже хочу PS/2 клавиатуру! как это сделать?
A: концептуально надо сделать тоже самое - поставить логические элементы в цепь прохождения SYNC-а на 037 и 014ую ну и тоже поставить резистор для возможности установки бита нажатой кнопки




--------------------
Живы будем - Не помрем !
Пользователь в офлайнеКарточка пользователяОтправить личное сообщение
Вернуться в начало страницы
+Ответить с цитированием данного сообщения
SuperMax
сообщение 25.6.2023, 13:49
Сообщение #6


Администратор
*****

Группа: Root Admin
Сообщений: 6 346
Регистрация: 7.1.2006
Из: Красноярск
Пользователь №: 1



Доработка с установкой отдельного генератора на 8MHz
предназначена для более подкованных пользователей (подразумевается, что Вы уже прочитали всю тему полностью, ибо тут некоторые моменты опущены, так как уже описаны ранее)


потребуются следующие компоненты
КР1533ЛЕ1 - 1шт
Кварцевый генератор DIP-14 8MHz - 1шт
резистор 330ом 0603 -1шт (для PS/2)
резистор 1ком 0603 - 1шт (блокировка ПЗУ)
резистор 1ком 1206 - 2шт (цепи управления 037)


сделаем усиление шин питания
устанавливаем КР1533ЛЕ1 как показано на фото
Прикрепленное изображение
Прикрепленное изображение
Прикрепленное изображение

на этой казанской плате какие-то проблемы со штатным RPLY на B20
соответственно перекинем штатную перемычку на B15
Прикрепленное изображение

режем
Прикрепленное изображение
устанавливаем резистор 1ком 0603
Прикрепленное изображение

установим кварцевый генератор сверху на КР1533ЛЕ1
соединяя одноименные ноги кроме 1й - см фото
Прикрепленное изображение
Прикрепленное изображение
Прикрепленное изображение
Прикрепленное изображение
Прикрепленное изображение
Прикрепленное изображение


подключим кварцевый генератор к делителю /2
Прикрепленное изображение
уточню, на всякий случай: выход генератора 8пин
он идет на 8ую ногу ЛЕ1 которая соединена с 9й, а 10й выход уже идет на 13ую ногу ТВ9
см https://forum.maxiol.com/index.php?s=&showt...indpost&p=57263


итоговые фото
Прикрепленное изображение
Прикрепленное изображение
Прикрепленное изображение
Прикрепленное изображение




--------------------
Живы будем - Не помрем !
Пользователь в офлайнеКарточка пользователяОтправить личное сообщение
Вернуться в начало страницы
+Ответить с цитированием данного сообщения
adw2ru
сообщение 21.1.2024, 14:40
Сообщение #7


Новичок
*

Группа: Участники
Сообщений: 1
Регистрация: 21.1.2024
Пользователь №: 36 008



Небольшое дополнение по доработке с генератором. Была произведена доработка, согласно описанию, на плате БК0010, раннего выпуска начала 1986-го года.
После доработки плата отказалась функционировать - на экране наблюдалось нестабильное изображение, процессор зависал.

Для решения этой проблемы потребовалось произвести доработки:
1) Заменить D5 К555ЛН2 на К555ЛН1, убрав также R10, R12, R15
2) Переделать подключение D3: Вывод 13-й соединить с 10-м, убрав соединение с 12-м, заодно 3-й вывод соединить с 15-м D2, отрезав его от земли, соответственно.

После данных доработок БК успешно заработала на 4МГц.
Пользователь в офлайнеКарточка пользователяОтправить личное сообщение
Вернуться в начало страницы
+Ответить с цитированием данного сообщения

Ответить в эту темуОткрыть новую тему
1 чел. читают эту тему (гостей: 1, скрытых пользователей: 0)
Пользователей: 0

 



Текстовая версия Сейчас: 20.12.2025, 19:30