Помощь - Поиск - Пользователи - Календарь
Полная версия: Ремонт электроники
MAXIOL > Техника > DEC hardware / software
SuperMax
Пришел к выводу, что описание стратегий ремонта будет интересно и полезно для широкого круга читателей

ЭТАП1
самое начало ремонта заключается в исключении типовых проблем, а именно
- питание
- контакты и разъемы
- механические дефекты
- дефекты обнаруживаемые при помощи визуального осмотра устройства
не смотря на кажующуюся очевидность, эти этапы нельзя исключать, ибо, как показывает опыт, большая часть неисправностей обнаруживается на этом этапе

ЭТАП2
на входе в этот этап у нас уже все в порядке с питанием и всё что видно мы устранили. пришло время проверить устройство в работе и подать питание.
надо быть очень внимательным и быть готовым вовремя выключить питание если что-то пойдет не так - запах, дым, искрение или не типичный шум.
если ничего плохого не происходит - приступаем к первичной оценке нагрева деталей
обращаю внимание - не все детали безопасно трогать руками втч и при выключенном питании


ЭТАП3
1. оценка типа неисправности
на выходе
a) труп
в) есть признаки жизни
c) работает но глючит

в зависимости от типа неисправности принимаем решение о выборе дальнейшей стратегии

a) труп
возможные стратегии (подробно каждую я опишу ниже)
- меняем всё
- выявляем логические дефекты
- выявляем системные дефекты

в) есть признаки жизни
- меняем всё
- выявляем логические дефекты
- выявляем системные дефекты

c) работает но глючит
- дожигаем и переходим на в начало
- меняем всё
- выявляем логические дефекты
- выявляем системные дефекты




SuperMax
Подробно опишу каждую стратегию

меняем всё
эта стратегия понятна исходя из названия
те запасаемся микросхемами и методично меняем все подряд, периодически проверяя не ожило ли устройство.
как ни странно, это вполне жизнеспособная стратегия для аккуратного специалиста лишенного средств диагностики

недостатки:
большие затраты времени и материалов

преимущества:
можно починить практически всё при отсутствии средств диагностики

особенности
нужна аккуратность и качественная печатная плата, которая выдержит такую экзекуцию


выявляем логические дефекты
стратегия для специалиста в начальными навыками анализа схем
достаточно эффективна для поиска массовых неисправностей
суть стратегии в поиске логических дефектов, таких как
- нет сигнала - те обрыв дорожки
- неверная работа логического элемента или дефект инвертернего выхода
к примеру: мы проверяем ЛН1 - на первой ноге 0 и если на второй ноге не 1 то эта микросхема дефектна. также мы можем частично проверить триггер ТМ2 - сравнив сигналы на 5 и 6х ногах
тк априори сигналы должны быть инверсными то одинаковый сигнал и есть дефект
или проверяем микросхемы памяти, ожидая на выходе какой-то переменный сигнал, имея на входе перебор адресов.


недостатки:
нельзя выявить дефекты сложных элементов

преимущества:
эффективное выявление неисправностей при минимальной квалификации

особенности
желателен осциллограф, однако можно обойтись и логическим тестером который определяет не только 0 и 1 но и импульсный сигнал



выявляем системные дефекты
эта основная стратегия высококвалифицированного специалиста при ремонте любой техники
те специалист знает логику работы устройства на системном уровне и проверяет работу элементов исходя из логики работы всего устройства


недостатки:
надо думать и понимать как работает устройство

преимущества:
эффективное выявление неисправностей при максимальной квалификации

особенности
обязателен осциллограф


дожигаем и переходим на в начало [на ЭТАП3]
это стратегия для поиска глюков - те плавающих неисправностей - далее "глюк"
не смотря на название, эта стратегия не означает что мы будем реально что-либо сжигать
однако, цель стратегии именно в переводе "глюка" в стадию постоянной неисправности.
при этом надо понимать что именно мы делаем, иначе можно реально "спалить" куда больше чем надо ;-)

недостатки:
надо думать и понимать как работает устройство

преимущества:
эффективное выявление неисправностей при максимальной квалификации

особенности
обязателен осциллограф

SuperMax
Почему я с удовольствием описываю стратегии ремонта ?
очень просто - это возможность размять мозги, ибо требует и понимания принципов работы и выявления логических цепочек. Это все равно что распутывать детективное дело играя роль Шерлока Холмса!
Надо методично продумать последствия выхода из строя того или иного элемента и сделать выводы какие будут результаты и последствия.


SuperMax
Я думаю будет интересно описать конкретные случаи ремонта

Ремонт терминала 15ИЭ-00-013
Тут было несколько моментов

1. Как я уже писал - всегда начинаем с блока питания. Особенно это критично для старой техники.
Следует отметить важный момент, про который далеко не все знают - у оксидных конденсаторов есть эффект "деполяризации" те нарушения оксидного слоя от долгого хранения (10-20 лет) без работы
Особо сильно этот эффект проявляется на больших емкостях в десятки тысяч микрофарад.
Суть проблемы в большом токе потребления конденсатором - к примеру старый 50000мкф х 16 при подаче 12в потреблял около 0,5А и при этом вообще не проявлял себя как емкость.
Эффект обратим, и через 5-10 минут конденсатор возвращается в свое рабочее состояние, те падает ток потребления и конденсатор начинает вести себя как конденсатор.
Соответственно старые трансформаторные БП в начале надо включить БЕЗ нагрузки и погонять в течении 10 минут, затем дать нагрузку и уже потом начать проверять напряжения.

Отмечу, что данный эффект сильно проявился и на БП терминала и на БП ПК-1 Славутич,
на последнем, пульсации по линии 12В наблюдались почти минуту !

Вернемся к терминалу, изучение качества работы сразу выявило проблему по шине +28В (+30В)
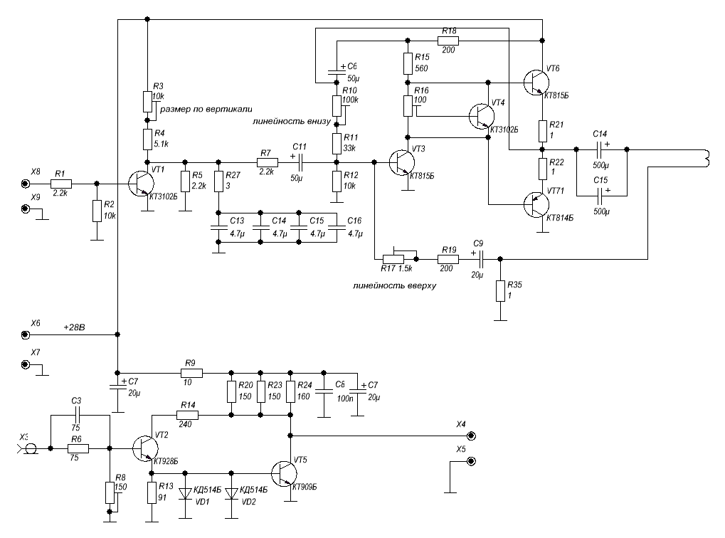
те напряжение было около 20В и не регулировалось. Изучение схемы стабилизатора выявило, что штатная схема откровенно кривая (не говоря о том что в принципе не соответствует указанной паспорте). Соответственно я собрал классический компенсационный стабилизатор с обратной связью.
схема такая (номиналы другие)
Нажмите для просмотра прикрепленного файла
VT3 как правило 3102 с максимальным h21
стабилитрон выбирается исходя из выходного напряжения - те на 3-6в ниже его
при низких выходных напряжениях его можно вообще не ставить
я думаю возникнет вопрос а почему, я тут что-то собирал ? можно же было поставить LM78XX ?
увы, это невозможно, тк напряжение холостого хода на выходе мостового выпрямителя 59-60В, на что очевидно LM-ки не рассчитаны . Да и стабилизатор на дискретных элементах максимально близок к тому что там было, те я задействовал те детали, что там были на плате.

2. Разобравшись с БП я приступил к дисплею. Изначальное состояние платы видеоусилителя и кадровой развертки было вот такое
Нажмите для просмотра прикрепленного файла
Нажмите для просмотра прикрепленного файла
обращаю внимание - изначально радиаторы были оба черного цвета (!)
если честно, впервые вижу такой перегрев, при котором меняет цвет лак на радиаторе
очевидно, что первая стадия это тотальная замена конденсаторов и выходных транзисторов и проверка оставшихся.
После замены развертка запустилась, однако в последствии были выявлены дефекты геометрии, к которым я еще вернусь
перерисовка оригинальной схемы, для читаемости
Нажмите для просмотра прикрепленного файла
в последствии, я еще перерисую и строчную развертку тк ее схемотехнику будет интересно разобрать в качестве примера относительного правильного построения, и заодно объяснить принципы работы.

Посмотрев, что кадровая развертка генерит что-то похожее на пилу, я приступил к изучению строчной развертки. Тут явно видно что в ней копались и вместо штатного умножителя установлен простой диод КЦ109А. Это удивляет, но в принципе на безрыбье и рак рыба ;-)
После осмотра на явные дефекты, включаем.
Строчная развертка запускается, высокое есть.
Тк платы терминала вставлены, есть однократный писк при старте. Однако картинки нет совсем.
Хорошо, переворачиваем разъем с видеоусилителя на модулятор - те садим модулятор явно на землю. Получаем не очень красивый, но уже реальный растр. Отлично - трубка жива и дальнейшие действия имеют смысл.
Тут следует сделать небольшое отступление для объяснения некоторых моментов работы кинескопа.
Из физики мы знаем что кинескоп (ЭЛТ) это что-то вроде ускорителя электронов, соответственно работа ЭЛТ подчиняется этим принципам. Отмечу основные моменты которые надо знать
- при повышении напряжения на втором аноде, скорость электронов возрастает, возрастает вторичное рентгеновское излучение и уменьшается размер изображения, те пару лишних киловольт на цветной трубке монитора 6106 (марку уже пардон не помню) уменьшат размер изображения на 1-2см с каждой стороны. Уменьшение напряжения, очевидно имеет обратный эффект, но уже меньшего масштаба.
В нашем случае на трубку идет не 14-15КВ как должно быть а всего 7КВ, что вызывает следующие проблемы - растянутое изображение и нарушенную фокусировку.

Тк родного умножителя у нас пока нет, мы строчную развертку не трогаем, и "на пока" меняем диод на последовательный удвоитель напряжения УН9/18-0.3. В результате получаем отличную картинку с отличной фокусировкой. К дефектам геометрии вернемся позднее - когда умножитель приедет.


3. Теперь надо разобраться с отсутствием картинки. Начинаем с видеоусилителя и обнаруживаем, что он хоть и подвергся варварскому перекраиванию, но сохранил работоспособность, а именно причина в отсутствии видеосигнала. Теперь мы как сыщик идем по линии видеоусилителя и приходим на плату ГС - генератор сигнала. Внимательно изучив ее, приходим к выводу, что не поступает какой-то сигнал с платы процессора для управления видеосигналом.

[тут поступила помощь от товарища в виде живых плат терминала]

последовательной заменой плат, был выявлено две дефектных платы - ИВВ и МПУ
причем "писк" старта МПУ не стабильный - может пищать а может и не пищать.
визуальный осмотр показывает локальное окисление платы
Нажмите для просмотра прикрепленного файла
сами пятна окисления протираем спиртом, а вот переходные отверстия надо пропаять полностью - берем ядреный флюс, включаем вентиляцию и пропаиваем. Флюс тщательно убираем ватными палочками со спиртом! теперь писк стабильный! не зря работали!

вставляем 2 ремонтных платы для подключения и начинаем изучать, что же происходит на платке МПУ. Началом для всех микропроцессорных устройств является тактовый генератор, проверяем его. в данном случае он исправен.
Так как нам повезло и есть исправная плата, то сравним выходные сигналы с исправной платы и неисправной.
явно бросается в глаза отсутствие сигнала с D33.
применяем стратегию элементарного логического анализа - те проверяем а что идет на вход дешифратора ? так, по двум битам нет сигнала, тогда как по всем остальным есть.
смотрим где формируются сигналы PA0 В PA1 В - по схеме их формирует D43
прекрасно! смотрим а что идет на вход ? так, уже интереснее
на вход идет импульсный сигнал по всем кроме одной линии! Меняем D43 и теперь на дешифратор уже идет 3 бита сигнала из 4х.
К сожалению это не всё.
Теперь надо разобраться с отсутствием сигнала. Надо понимать, что дефекты микросхем могут проявляться достаточно затейливым способом - те вход дефектной микросхемы вполне может "садить" сигнал (садить он может и на 0 и на 1). Желая исключить это меняем D42 D51 D52. Ситуация почти не изменилась (те есть изменения формы сигнала, но нет одного нужного)
тк теперь мы убедились что выход с ПЗУ никто точно не садит, можно разбираться дальше.

Адрес выборки из ПЗУ формируется счетчиками ИЕ7. Внимательно изучив входы ИЕ7, обнаруживаем соплю (те припойная перемычка которой быть не должно) на 1й ноге D53 которая садит сигнал на землю. Убираем ее, но пока этого мало. Изучив сигналы на входах и выходах приходим к выводу что ИЕ7 исправны, а паразитный сигнал идет через КП14 с D43
те вернулись к тому, с чего начали.

Применим системный анализ - проверим что у нас происходит с регистрами общего назначения (РОН) ?
А тут все интересно - те сигнал выборки чипа (СS) есть а вот RW висит постоянно в одном состоянии - чтение. Странно это! - смотрим кто формирует этот сигнал - D19 - 5ая нога
и на ней постоянный сигнал, тогда как на обоих входах 4 и 5 импульсный !
меняем и плата оживает полностью!

4. Плата ИВВ оказалась простым орешком - применив стратегию логической проверки я выявил дохлую D8. Тут следует отметить, по схеме ошибочно указана D6
также ошибочно указана D5 тогда как это D9.

основные части терминала ожили. теперь приступаем к клавиатуре.






SuperMax
Про технологию применения бамбуковой палочки я уже писал в теме Ремонт БК-0010 БК 0011 БК 0011М\

Эта технология прекрасно применима и для ремонта многослойных плат
к примеру 6ти слойка - контроллер дисководов от Электроники МС0585
Нажмите для просмотра прикрепленного файла
Нажмите для просмотра прикрепленного файла
Нажмите для просмотра прикрепленного файла
Нажмите для просмотра прикрепленного файла


SuperMax
Некоторые заметки по ревизии Блок питания МС9002 (ДВК3)

Как уже было сказано - тотальная замена электролитов наше всё. это сразу убирает свист в БП при нагрузке, равно как и в СМ9028.

Единственное что не имеет смысла трогать - высоковольные электролиты. С ними проблем еще не отмечено. Практика показала что электролиты 50-60х годов - типа 20мкф 450В прекрасно сохраняются.

При сборке следует обратить внимание на изолирующие прокладки на металлической пластине с разъемами что прикручивается на печатную плату.



Это текстовая версия — только основной контент. Для просмотра полной версии этой страницы, пожалуйста, нажмите сюда.
Русская версия Invision Power Board © 2001-2026 Invision Power Services, Inc.