IPB

Здравствуйте, гость ( Вход | Регистрация )

> Лабораторный БП 20-200В х2 200Вт
SuperMax
сообщение 5.12.2010, 20:21
Сообщение #1


Администратор
*****

Группа: Root Admin
Сообщений: 6 346
Регистрация: 7.1.2006
Из: Красноярск
Пользователь №: 1



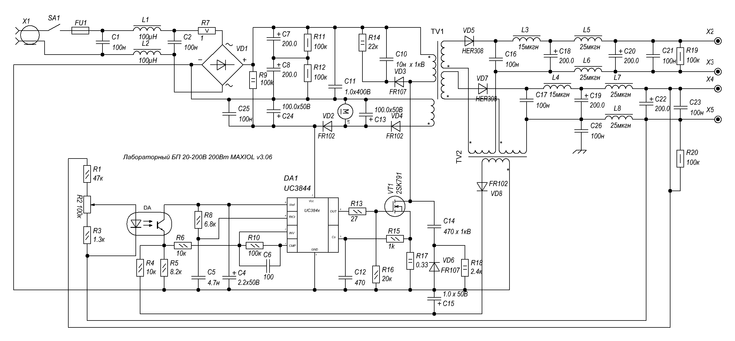
Для питания макета циклотрона (вид OTL) был разработан лабораторный 2х канальный стабилизированный регулируемый блок питания.
По задаче напряжение на обоих каналах регулируется синхронно.
Диапазон изменения напряжения от 20 до 200В при токе до 1А. Максимальная мощность 200Вт.
Очевидно, что каналы можно включить последовательно и получить диапазон 40-400В

Cхема: Прикрепленное изображение


Полевик любой 800В 3-8А
Феррит любой от компьютерного БП. Обмотки /частоту считать по Б. Ю. Семёнов, "Силовая электроника для любителей и профессионалов".
Вообще большинство деталей выбраны для более полной "утилизации" компьютерных блоков питания ;-)
Трансформатор тока - на любом маленьком кольце - все обмотки по 1витку
питание вентилятора и cамой UCшки идет от прямого хода, вторички обратноходовые.
оптрон - любой из компьютерного БП - NEC 2561 итд

вообще выжать 200Вт с флайбека достаточно легко, надо только обратить внимание на некоторые моменты:
1. обязательны снаберы в соответствии с аппнотой
2. важна разводка печатки
3. полевики надо брать с Vds=800V, тк реальная амплитуда обратного >>650В при полной мощности
4. гораздо проще использовать 3844 чем 3842
5. мотать первичку надо в 2 части - те половина самая первая и половина последняя. в середине вторички.

Настройка - если надо что-то изменить:
ограничение нижнего предела R1, верхнего R3

частота - R8
токовая защита - R4

* почему я использовал нетрадиционное включение оптрона? очень просто - для уменьшения помех и увеличения плавности регулирования. тк традиционный с управляемым стабилитроном не дает плавного ШИМ-регулирования.


ps: HER308 лучше заменить на HER508 и припаять на медные пластины-радиаторы площадью 4-8кв.см


--------------------
Живы будем - Не помрем !
Пользователь в офлайнеКарточка пользователяОтправить личное сообщение
Вернуться в начало страницы
+Ответить с цитированием данного сообщения
2 Страницы V  1 2 >  
Ответить в эту темуОткрыть новую тему
Ответов(1 - 19)
SuperMax
сообщение 5.12.2010, 20:29
Сообщение #2


Администратор
*****

Группа: Root Admin
Сообщений: 6 346
Регистрация: 7.1.2006
Из: Красноярск
Пользователь №: 1



Фото
Прикрепленное изображение
Прикрепленное изображение
Прикрепленное изображение
Прикрепленное изображение
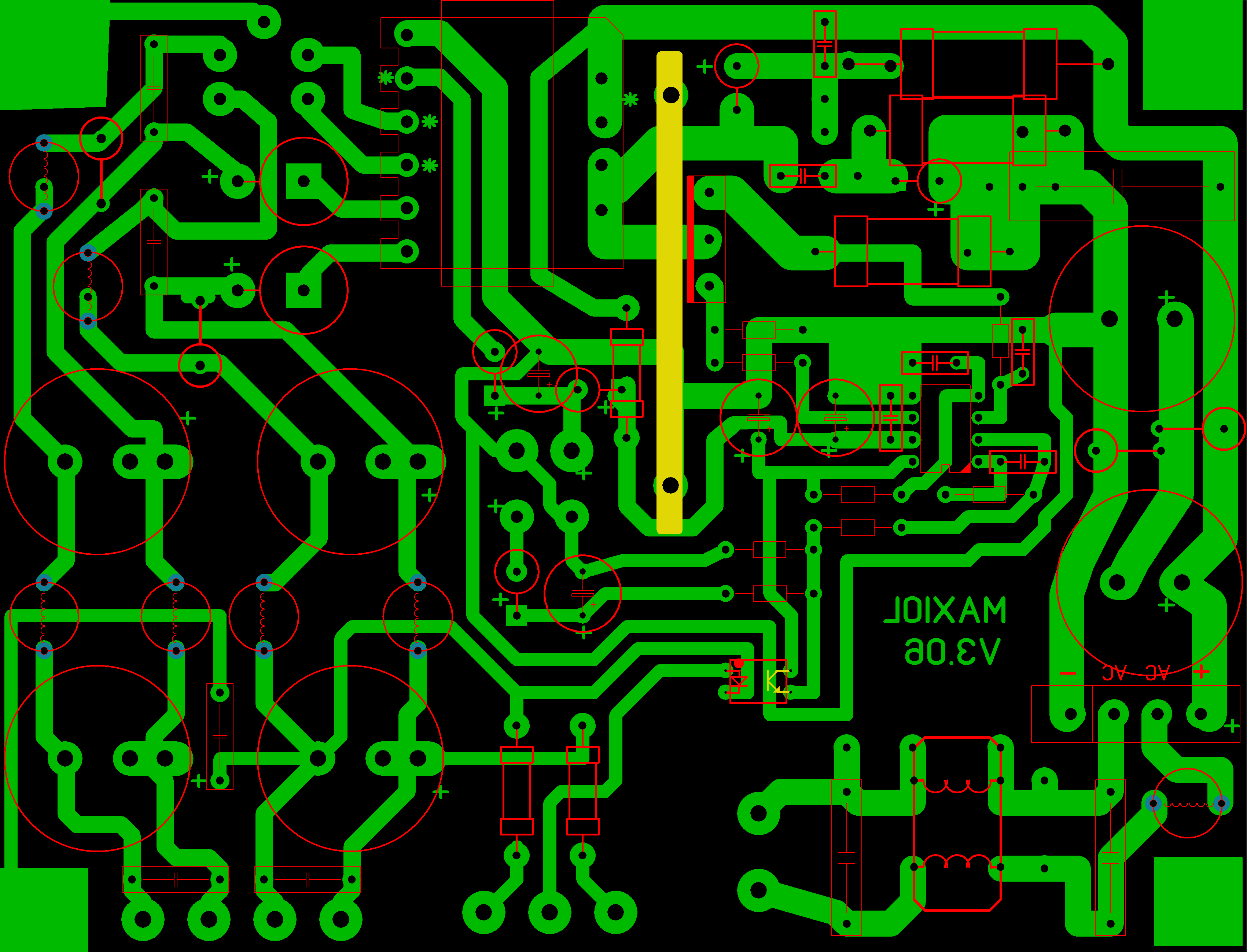
Плата
Прикрепленное изображение

ps: это последняя макетка v3.05 - релиз v3.06


--------------------
Живы будем - Не помрем !
Пользователь в офлайнеКарточка пользователяОтправить личное сообщение
Вернуться в начало страницы
+Ответить с цитированием данного сообщения
SuperMax
сообщение 5.12.2010, 20:32
Сообщение #3


Администратор
*****

Группа: Root Admin
Сообщений: 6 346
Регистрация: 7.1.2006
Из: Красноярск
Пользователь №: 1



Печатка
Прикрепленное изображение


--------------------
Живы будем - Не помрем !
Пользователь в офлайнеКарточка пользователяОтправить личное сообщение
Вернуться в начало страницы
+Ответить с цитированием данного сообщения
SuperMax
сообщение 15.12.2010, 10:53
Сообщение #4


Администратор
*****

Группа: Root Admin
Сообщений: 6 346
Регистрация: 7.1.2006
Из: Красноярск
Пользователь №: 1



добавлена фазировка обмоток


Эскизы прикрепленных изображений
Прикрепленное изображение

--------------------
Живы будем - Не помрем !
Пользователь в офлайнеКарточка пользователяОтправить личное сообщение
Вернуться в начало страницы
+Ответить с цитированием данного сообщения
SuperMax
сообщение 15.12.2010, 16:02
Сообщение #5


Администратор
*****

Группа: Root Admin
Сообщений: 6 346
Регистрация: 7.1.2006
Из: Красноярск
Пользователь №: 1



Намотка трансформатора

Для намотки используем эмалированный провод:
первичку ~0.55-0.6мм
вторички ~0.45мм


правильная намотка:
1. первичка мотается в 2 части - те сначала мотает половина
2. затем экран(незамкнутый виток медной фольги)
3. вторичка 1
4. экран
5. вторичка 2
6. экран
7. вторая часть первички
8. вторичка для питания схемы

выводы всех экранов соединяются и заземляются на корпус БП

в качестве изолятора удобно использовать ленту ФУМ


--------------------
Живы будем - Не помрем !
Пользователь в офлайнеКарточка пользователяОтправить личное сообщение
Вернуться в начало страницы
+Ответить с цитированием данного сообщения
Darth_Vader
сообщение 20.12.2010, 17:28
Сообщение #6


Пользователь
**

Группа: Участники
Сообщений: 19
Регистрация: 13.12.2010
Пользователь №: 33 540



Проводом 0.5 допустимо будет обмотки мотать? Как-то изменится количество витков при такой толщине провода?
Пользователь в офлайнеКарточка пользователяОтправить личное сообщение
Вернуться в начало страницы
+Ответить с цитированием данного сообщения
Darth_Vader
сообщение 20.12.2010, 17:30
Сообщение #7


Пользователь
**

Группа: Участники
Сообщений: 19
Регистрация: 13.12.2010
Пользователь №: 33 540



Какие размеры у печатной платы?
Пользователь в офлайнеКарточка пользователяОтправить личное сообщение
Вернуться в начало страницы
+Ответить с цитированием данного сообщения
Darth_Vader
сообщение 20.12.2010, 18:44
Сообщение #8


Пользователь
**

Группа: Участники
Сообщений: 19
Регистрация: 13.12.2010
Пользователь №: 33 540



Ёмкости C3 и C9 на схеме отсутствуют?
Пользователь в офлайнеКарточка пользователяОтправить личное сообщение
Вернуться в начало страницы
+Ответить с цитированием данного сообщения
Darth_Vader
сообщение 20.12.2010, 19:41
Сообщение #9


Пользователь
**

Группа: Участники
Сообщений: 19
Регистрация: 13.12.2010
Пользователь №: 33 540



Элемент M1 (рядом с VD2 и C13) это что такое?
Пользователь в офлайнеКарточка пользователяОтправить личное сообщение
Вернуться в начало страницы
+Ответить с цитированием данного сообщения
SuperMax
сообщение 21.12.2010, 12:44
Сообщение #10


Администратор
*****

Группа: Root Admin
Сообщений: 6 346
Регистрация: 7.1.2006
Из: Красноярск
Пользователь №: 1



Цитата(Darth_Vader @ 20.12.2010, 16:44) *
Ёмкости C3 и C9 на схеме отсутствуют?

Да. видимо глюк автонумерации. Попробую перенумеровать

Цитата
Элемент M1 (рядом с VD2 и C13) это что такое?

это вентилятор


Цитата
Проводом 0.5 допустимо будет обмотки мотать? Как-то изменится количество витков при такой толщине провода?

не изменится

сам БП собирается в корпусе от компьютерного БП

LAY-файл для изготовление печатной платы во вложении


Прикрепленные файлы
Прикрепленный файл  3842______ABC_v3.06.rar ( 23.25 килобайт ) Кол-во скачиваний: 1579


--------------------
Живы будем - Не помрем !
Пользователь в офлайнеКарточка пользователяОтправить личное сообщение
Вернуться в начало страницы
+Ответить с цитированием данного сообщения
Darth_Vader
сообщение 21.12.2010, 13:02
Сообщение #11


Пользователь
**

Группа: Участники
Сообщений: 19
Регистрация: 13.12.2010
Пользователь №: 33 540



Спасибо за ответы!
Новый вопрос - конденсаторы С18-С22 на напряжение 200В пойдут или надо больше брать?
Пользователь в офлайнеКарточка пользователяОтправить личное сообщение
Вернуться в начало страницы
+Ответить с цитированием данного сообщения
SuperMax
сообщение 21.12.2010, 16:11
Сообщение #12


Администратор
*****

Группа: Root Admin
Сообщений: 6 346
Регистрация: 7.1.2006
Из: Красноярск
Пользователь №: 1



Цитата(Darth_Vader @ 21.12.2010, 11:02) *
Спасибо за ответы!
Новый вопрос - конденсаторы С18-С22 на напряжение 200В пойдут или надо больше брать?

подойдут. это типовые 200В конденсаторы из компьютерных БП. cхема изначально строилась для наиболее полной утилизации деталей - начиная от корпуса кончая конденсаторами.


--------------------
Живы будем - Не помрем !
Пользователь в офлайнеКарточка пользователяОтправить личное сообщение
Вернуться в начало страницы
+Ответить с цитированием данного сообщения
Darth_Vader
сообщение 21.12.2010, 16:25
Сообщение #13


Пользователь
**

Группа: Участники
Сообщений: 19
Регистрация: 13.12.2010
Пользователь №: 33 540



Понял, спасибо!
Пользователь в офлайнеКарточка пользователяОтправить личное сообщение
Вернуться в начало страницы
+Ответить с цитированием данного сообщения
Darth_Vader
сообщение 5.1.2011, 17:07
Сообщение #14


Пользователь
**

Группа: Участники
Сообщений: 19
Регистрация: 13.12.2010
Пользователь №: 33 540



Максимальное напряжение C11 можно до 250 В уменьшить?
Пользователь в офлайнеКарточка пользователяОтправить личное сообщение
Вернуться в начало страницы
+Ответить с цитированием данного сообщения
SuperMax
сообщение 6.1.2011, 17:46
Сообщение #15


Администратор
*****

Группа: Root Admin
Сообщений: 6 346
Регистрация: 7.1.2006
Из: Красноярск
Пользователь №: 1



нет - там будет как минимум 220*1,42=>~308В


--------------------
Живы будем - Не помрем !
Пользователь в офлайнеКарточка пользователяОтправить личное сообщение
Вернуться в начало страницы
+Ответить с цитированием данного сообщения
Darth_Vader
сообщение 7.1.2011, 20:49
Сообщение #16


Пользователь
**

Группа: Участники
Сообщений: 19
Регистрация: 13.12.2010
Пользователь №: 33 540



Спасибо, я просто померил напряжение на выводах мостика и нашёл кондёр нужного напряжения smile.gif
Пользователь в офлайнеКарточка пользователяОтправить личное сообщение
Вернуться в начало страницы
+Ответить с цитированием данного сообщения
Darth_Vader
сообщение 7.1.2011, 20:58
Сообщение #17


Пользователь
**

Группа: Участники
Сообщений: 19
Регистрация: 13.12.2010
Пользователь №: 33 540



На самом деле, я БП уже собрал и все замечательно.... БЫЛО, если бы не мои шаловливые руки.
Воистину, лучшее враг хорошего mad.gif
Устроил я жидким флюсом маленькую электрическую дугу в районе C7-C8, в результате чего красивым китайским фейерверком разлетелся R7. Другого такого в данный момент нет, бросил временно перемычку вместо него.
Что имеем: максимальное напряжение на выходе с нагрузкой резистор 2Вт 1Ком - 24-25 В с пульсацией вниз на 2-3В с частотой 6-8 Гц (смотрел на осциллографе), минимальное напряжение стало 0.
100 Ком потенциометр я не нашёл, поставил 92 Ком - до аварии напряжение менялось от 35В до 197В.
Напряжение в сети 240В, на выходе +- диодного мостика напряжение в районе 330В. Для профилактики C7 и C8 поменял. VD3 и VD4 проверил.

С чего начинать лечение? sad.gif
Пользователь в офлайнеКарточка пользователяОтправить личное сообщение
Вернуться в начало страницы
+Ответить с цитированием данного сообщения
SuperMax
сообщение 8.1.2011, 16:14
Сообщение #18


Администратор
*****

Группа: Root Admin
Сообщений: 6 346
Регистрация: 7.1.2006
Из: Красноярск
Пользователь №: 1



R7 cработал предохранителем ;-)

cтоит проверить VD5 VD7
также стоит обратить внимание на цепи обратной связи - те резисторы и оптрон


--------------------
Живы будем - Не помрем !
Пользователь в офлайнеКарточка пользователяОтправить личное сообщение
Вернуться в начало страницы
+Ответить с цитированием данного сообщения
Darth_Vader
сообщение 8.1.2011, 16:27
Сообщение #19


Пользователь
**

Группа: Участники
Сообщений: 19
Регистрация: 13.12.2010
Пользователь №: 33 540



Есть шанс, что VT1 мог накрыться?
Пользователь в офлайнеКарточка пользователяОтправить личное сообщение
Вернуться в начало страницы
+Ответить с цитированием данного сообщения
SuperMax
сообщение 8.1.2011, 22:53
Сообщение #20


Администратор
*****

Группа: Root Admin
Сообщений: 6 346
Регистрация: 7.1.2006
Из: Красноярск
Пользователь №: 1



маловероятно
тк если его пробивает то насмерть - те ничего бы не работало
а условий для его пробоя небыло

кстати про помехи - при изготовлении очередного образца тоже их получил
вылечил установкой конденсатора 10н в паралель светодиодной части оптопары


--------------------
Живы будем - Не помрем !
Пользователь в офлайнеКарточка пользователяОтправить личное сообщение
Вернуться в начало страницы
+Ответить с цитированием данного сообщения

2 Страницы V  1 2 >
Ответить в эту темуОткрыть новую тему
1 чел. читают эту тему (гостей: 1, скрытых пользователей: 0)
Пользователей: 0

 



Текстовая версия Сейчас: 16.12.2025, 17:25