Для питания макета циклотрона (вид OTL) был разработан лабораторный 2х канальный стабилизированный регулируемый блок питания.
По задаче напряжение на обоих каналах регулируется синхронно.
Диапазон изменения напряжения от 20 до 200В при токе до 1А. Максимальная мощность 200Вт.
Очевидно, что каналы можно включить последовательно и получить диапазон 40-400В 
Cхема: Нажмите для просмотра прикрепленного файла
Полевик любой 800В 3-8А
Феррит любой от компьютерного БП. Обмотки /частоту считать по Б. Ю. Семёнов, "Силовая электроника для любителей и профессионалов". 
Вообще большинство деталей выбраны для более полной "утилизации" компьютерных блоков питания ;-)
Трансформатор тока - на любом маленьком кольце - все обмотки по 1витку
питание вентилятора и cамой UCшки идет от прямого хода, вторички обратноходовые.
оптрон - любой из компьютерного БП - NEC 2561 итд
вообще выжать 200Вт с флайбека достаточно легко, надо только обратить  внимание на некоторые моменты:
  1. обязательны снаберы в соответствии с аппнотой
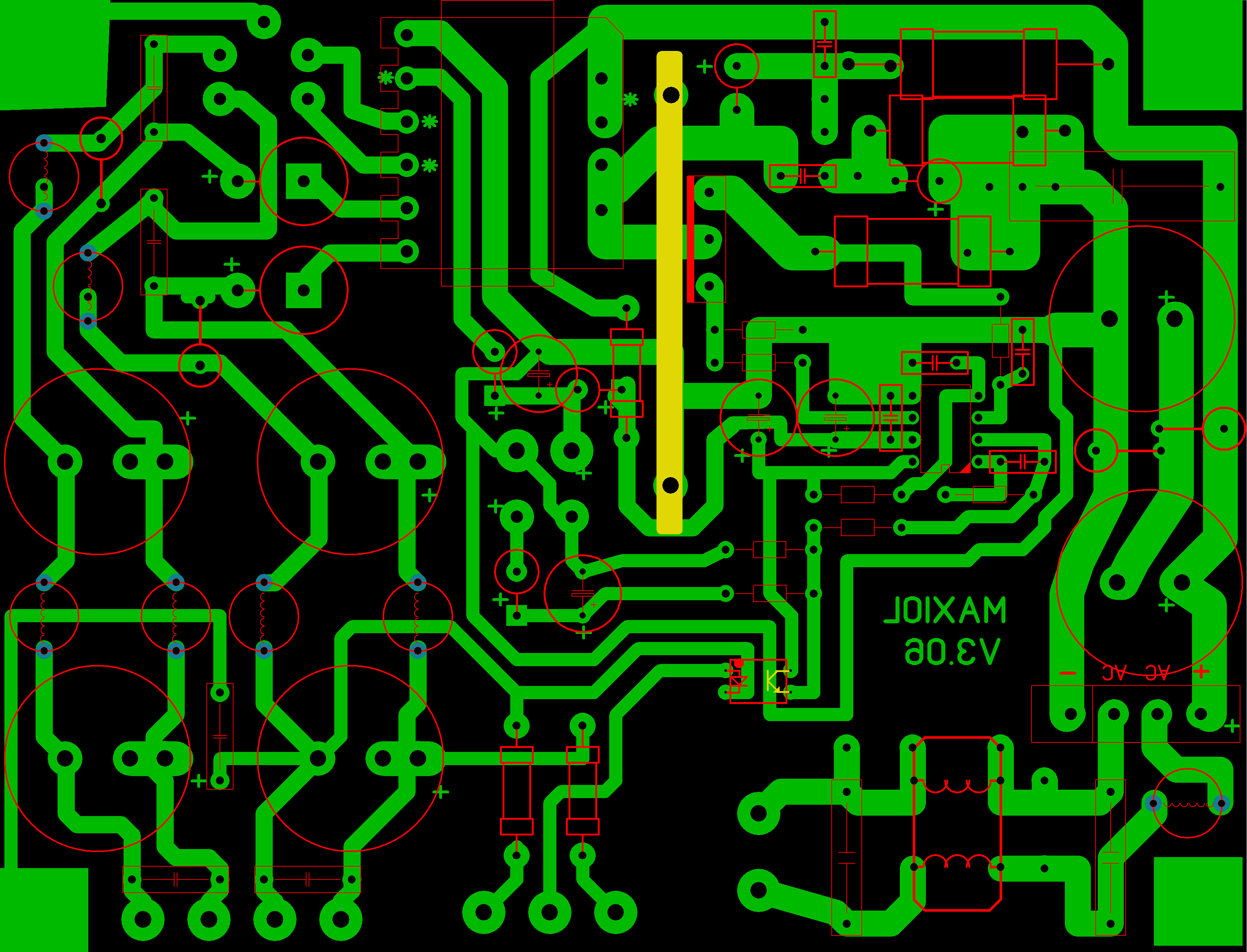
  2. важна разводка печатки
  3. полевики надо брать с Vds=800V, тк реальная амплитуда обратного >>650В  при полной мощности
  4. гораздо проще использовать 3844 чем 3842
  5. мотать первичку надо в 2 части - те половина самая первая и половина  последняя. в середине вторички. 		
Настройка - если надо что-то изменить:
ограничение нижнего предела R1, верхнего R3
частота - R8
токовая защита - R4
* почему я использовал нетрадиционное включение оптрона? очень просто - для уменьшения помех и увеличения плавности регулирования. тк традиционный с управляемым стабилитроном не дает плавного ШИМ-регулирования.
ps: HER308 лучше заменить на HER508 и припаять на медные пластины-радиаторы площадью 4-8кв.см
 

 
 
 
 

